竹新社
妇女权益保障法修订案进入三审,将在10月30日付全国人大常委会表决。 二审稿公示后,有意见提出:法案有的内容“应当考虑到社会生活比较复杂、实际情况千差万别、法律不宜作过细规定,可在司法实践中具体把握”,立法应突出解决一般性普遍性问题。三审稿就此对有关规定进行修改精简。 按此前二审稿公示草案,第25条列举了性骚扰的若干具体情形,包括“具有性含义性暗示的言语表达”“不适当不必要的肢体行为”“展示或传播具有明显性意味的图文信息音视频等”“利用职权从属关系优势地位或照护职责,暗示明示发展私密关系或者发生性关系将获得某种利益”。…
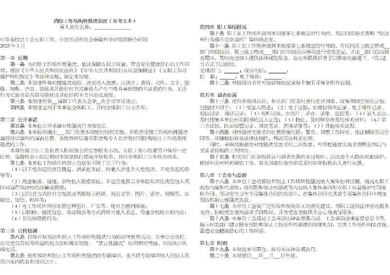
人社部、最高检等3月8日印发《消除工作场所性骚扰制度》《工作场所女职工特殊劳动保护制度》(参考文本)供各地指导用人单位制定完善有关规章制度或合同文本,同时供各地检察院开展妇女权益保障公益诉讼时参考。
根据参考文本,性骚扰以行为界定,“无论实施者是否具有骚扰或其他任何不当目的或意图”。具体禁止行为情形,包括以不受欢迎的语言挑逗、讲黄色笑话、向他人讲述个人性经历、不受欢迎的称呼等多种。
职工见到性骚扰情形,应向实施者表明“你这种行为是不受欢迎的”等明确态度,并应向指定部门举报投诉;过程应保护隐私并为举报者保密。
2021年全国妇联和总工会分别公布《防治职场性骚扰指导手册》《消除工作场所性骚扰指导手册》。2022年10月《妇女权益保障法》修订三审时,以“社会生活千差万别,法律不宜过细规定”为由删去了对性骚扰具体情形的列举。
人社部
 
 
Back to Top