7×24不定时编译国内外媒体的即时新闻报道。
查阅新闻资料,前往竹新资料室:
t.me/kt_database
如有任何问题,联系竹新社小编:
t.me/ktnews_editor_bot

注:本频道原创新闻按照CC BY 4.0协议发布。
德国汉堡市9日晚发生枪击事件,造成6人死亡、2人重伤。
据德国RTL电视台网站报道,枪击事件发生在当地时间21时左右,一名或多名身份不明的枪手在一座教堂内开枪射击,随后逃跑。警方尚未逮捕任何嫌疑人。
汉堡警方当晚在社交媒体上说,枪击事件中有人员死亡,一些伤者伤势严重危及生命。警方已在事发教堂附近部署大量警力,枪手作案动机尚不清楚。
新华社
竹新社
台湾,中央流行疫情指挥中心今天宣布,12月1日起适度放宽戴口罩等防疫措施,取消户外活动应全程佩戴口罩的规定。并开放唱歌免戴口罩,取消宴席不得逐桌敬酒敬茶的规定。但若本身有相关症状或与不特定对象无法保持社交距离时,仍应戴口罩。 指挥中心还宣布,自12月10日起,取消入境人数限制并有条件开放医院住院病人探病。 (中央社,卫福部疾管署 1,2,3)
台湾,中央疫情指挥中心今天宣布,3月20起调整新冠疾病通报定义和确诊患者遗体处置感染管制建议。
按新通报定义,轻症或无症状免通报免隔离,但建议进行”0+n自主健康管理“,避免非必要外出,自主健康管理属于指引性质,无罚则。
在假别规定对象分五大类,军职人员、公务人员、教师和学生适用假别均为病假,学生家长可请防疫照顾假;劳工适用假别为普通伤病假。请假依据推荐出示抗原阳性证明即可。
指挥中心表示,为利政策调整推动顺利,规划3月20日至26日为7天缓冲期。
按新遗体处置感染管制建议,遗体可由火化或埋葬等方式处置;若无体液渗漏风险则无须使用双层遗体袋;亲友可瞻仰遗容;工作人员依风险选择适当个人防护装备。
指挥中心指挥官王必胜下午在疫情记者会中表示,第三波本土“奥密克戎”疫情处于低点,室内口罩松绑及228连假均未造成疫情反弹,加上“疫苗+1”活动展开,群体免疫保护力将进一步提升,足以支持扩大防疫松绑措施。
(卫福部疾管署 12中央社
香港警方3月9日在港岛赤柱监狱外拘捕国际家政工人联合会秘书长邓燕娥,罪名是勾结外国或境外势力危害国家安全。她的丈夫是现正关押在赤柱监狱的原香港职工会联盟秘书长李卓人。
在此之前,香港妇女劳工协会原定3月5日举行妇女节游行集会,后被施压取消。
邓燕娥、李卓人等1990年成立职工盟,邓任总干事,参与管理职工盟资金。她在2021年9月中旬停止职工盟关联组织亚洲专讯资料研究中心运作,并于9月底离港前往英国。职工盟则于2021年10月初宣布解散。
明报
格鲁吉亚梦想党及其盟友9日以引发社会分裂为由宣布无条件撤回“外国代理人”草案。
该法案要求从外国来源获得超过20%资金的媒体和非政府组织注册为“外国代理人”,否则将面临罚款。批评者认为,法案可能扼杀媒体自由和民间团体。
欧盟官员谴责该法案,称其将使得格鲁吉亚加入欧盟的道路复杂化。部分支持格鲁吉亚加入欧盟的人也对法案不满。
格鲁吉亚议会7日一读通过该草案。随后引发该国首都第比利斯的大规模抗议活动。数万名抗议者聚集在议会外。部分抗议者向警方投掷燃烧弹、石子等物品。警方使用催泪瓦斯驱散人群。抗议活动持续数日。
美联社路透社
竹新社
妇女权益保障法修订案进入三审,将在10月30日付全国人大常委会表决。 二审稿公示后,有意见提出:法案有的内容“应当考虑到社会生活比较复杂、实际情况千差万别、法律不宜作过细规定,可在司法实践中具体把握”,立法应突出解决一般性普遍性问题。三审稿就此对有关规定进行修改精简。 按此前二审稿公示草案,第25条列举了性骚扰的若干具体情形,包括“具有性含义性暗示的言语表达”“不适当不必要的肢体行为”“展示或传播具有明显性意味的图文信息音视频等”“利用职权从属关系优势地位或照护职责,暗示明示发展私密关系或者发生性关系将获得某种利益”。…
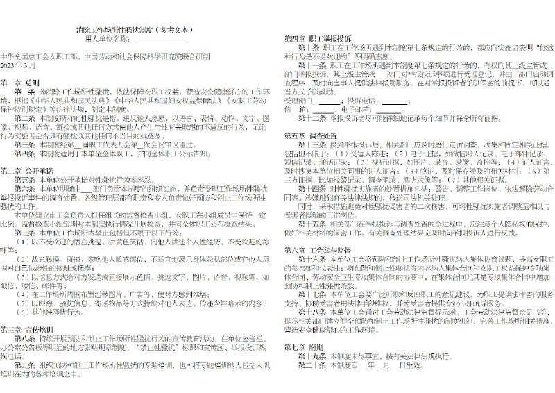
人社部、最高检等3月8日印发《消除工作场所性骚扰制度》《工作场所女职工特殊劳动保护制度》(参考文本)供各地指导用人单位制定完善有关规章制度或合同文本,同时供各地检察院开展妇女权益保障公益诉讼时参考。
根据参考文本,性骚扰以行为界定,“无论实施者是否具有骚扰或其他任何不当目的或意图”。具体禁止行为情形,包括以不受欢迎的语言挑逗、讲黄色笑话、向他人讲述个人性经历、不受欢迎的称呼等多种。
职工见到性骚扰情形,应向实施者表明“你这种行为是不受欢迎的”等明确态度,并应向指定部门举报投诉;过程应保护隐私并为举报者保密。
2021年全国妇联和总工会分别公布《防治职场性骚扰指导手册》《消除工作场所性骚扰指导手册》。2022年10月《妇女权益保障法》修订三审时,以“社会生活千差万别,法律不宜过细规定”为由删去了对性骚扰具体情形的列举。
人社部
竹新社
日本新型主力火箭H3的1号机7日上午从鹿儿岛县种子岛宇宙中心发射升空。随后因二级发动机未能成功点火,日本宇宙航空研究开发机构(JAXA)以预计无法完成任务为由,向H3的1号机发送了自毁指令。 (共同社 1,2,3)
关于新型主力火箭H3的1号机发射失败,日本宇宙航空研究开发机构(JAXA)8日称,在第二级发动机点火时间前后,电源系统出现异常。发动机未能点火。
JAXA称,确认了发动机收到了机体方面发出的点火信号。异常可能是在那前后发生,正在调查原因是在于机体还是发动机。将继续详细分析火箭飞行期间送回地面的数据。
对于为分析失败原因从海里打捞机体的做法,JAXA的项目经理冈田匡史称:“主要原因可能是与电力有关,我们认为不必考虑打捞。”
共同社
竹新社
瑞典检察官18日表示,调查人员在受损的北溪管道现场发现了爆炸物的痕迹,证实的确发生了破坏。调查非常复杂且全面,正进行的调查将决定是否可以确定任何嫌疑人。 (路透社)
有报道称,疑似亲乌团体参与“北溪”天然气管道爆炸事件。
德国《时代》周报、电视一台和西南广播公司7日援引多名官员的话报道称,由五男一女组成的一个团体将爆炸物运送到现场并放置在那里。嫌疑人的国籍尚不清楚,他们在租用船只时使用了伪造护照。租借的船只上发现了爆炸物痕迹。情报表明,一个亲乌克兰的组织可能对此负责,但也不排除故意栽赃乌克兰的可能。
《纽约时报》7日报道,美国官员审查过的情报表明,一个亲乌克兰组织应对爆炸事件负责。这些破坏者很可能是乌克兰或俄罗斯国民,没有美英国民参与其中。材料显示,嫌疑人是俄总统普京的反对者。美方没有证据表明乌总统泽连斯基或其亲信参与,也无证据表明嫌疑人受到乌政府官员指示。
德国联邦检察官办公室证实,调查人员于1月18日至20日搜查了一艘船只,怀疑这艘船可能被用于运输“北溪”管道爆炸所用“爆炸装置”。目前正在评估搜查到的痕迹和物品以及嫌疑人的身份和动机。目前仍未得出确切结论,特别是爆炸事件是否由某个国家下令实施的论断。
白宫国家安全委员会发言人柯比拒绝对《纽约时报》的报道置评,并表示丹麦、德国和瑞典的调查仍在进行中,需要等待调查结束才能考虑后续行动。
乌总统办公室顾问波多利亚克回应说,乌方与爆炸事件无关,也没有关于“亲乌克兰的破坏组织”的相关信息。乌防长列兹尼科夫表示,虽然基辅下令袭击的说法听起来像是对乌克兰特种部队的称赞,但这件事不是乌克兰政府所为。
俄罗斯总统新闻秘书佩斯科夫则认为美德媒体的报道是在“协同释放假消息”,企图把公众视线从真正的袭击元凶身上转移。
美联社新华社电视一台纽约时报
竹新社
乌克兰总统泽连斯基6日表示不会从巴赫穆特撤退,并将加强防御力量。该决定得到了指挥官的一致支持。 美国防长奥斯汀认为,巴赫穆特的攻防更多是出于象征意义而非战略价值。有分析人士质疑坚守巴赫穆特是否明智。战争研究所认为,乌克兰应该撤退到更容易防守的位置,并估计俄军的攻势可能会在占领巴赫穆特后达到高潮。但战争研究所也表示,乌克兰可能通过逐步撤军来持续消耗俄罗斯军队。 瓦格纳集团则呼吁俄罗斯正规军为其提供更多弹药。创始人叶夫根尼·普里戈任指责国防部故意使其缺少弹药。该说法被国防部否认。这凸显了瓦格纳集团与国防部之间的裂痕。…
俄罗斯9日早些时候袭击了包括敖德萨和哈尔科夫在内的多个地区。有居民区和基础设施遭到袭击,部分地区电力中断,但暂时没有人员伤亡的报告。
乌克兰武装部队总参谋部8日晚些时候称,俄罗斯对巴赫穆特的进攻没有减弱的迹象,但乌克兰军队击退了俄军对巴赫穆特和周围社区的袭击。谈及巴赫穆特及顿巴斯地区的战斗时,乌总统泽连斯基称其为首要任务。
瓦格纳集团创始人叶夫根尼·普里戈任表示,巴赫穆特卡河以东地区已在瓦格纳的控制之下。这条河将巴赫穆特一分为二。如果普里戈任所言属实,那么意味着俄罗斯已控制该市一半地区。
路透社
竹新社
人民日报11月起连载《党的二十大报告辅导读本》,已发表韩正《以中国式现代化全面推进中华民族伟大复兴》丁薛祥《为全面推进中华民族伟大复兴而团结奋斗》王晨《全过程人民民主是社会主义民主政治的本质属性》刘鹤《把实施扩大内需战略同深化供给侧结构性改革有机结合起来》许其亮《如期实现建军一百年奋斗目标》王毅《全面推进中国特色外交》孙春兰《办好人民满意的教育》。 许文就实现提高战略能力的2027百年目标阐述若干方略,要求坚持“有所为有所不为、敌人怕什么就重点发展什么”的非对称制衡,加重战略砝码、打造高水平战略威慑;要跑…
习近平3月8日下午同全国人大解放军武警团开会,主题是“巩固提高一体化国家战略体系和能力”。
刘泽金(军委科技委)饶文敏(军委装备部信息局)王宏宇(国防动员系统)唐林辉(联勤保障部队)宛金杨(陆军)王亚茹(海军陆战队)分别就国家实验室建设、国防科工能力建设、重大基础设施统筹建设、国家储备建设、边海防工作、全民国防教育作发言。
习近平要求,加快提升新兴领域战略能力、谋取国家发展和国际竞争新优势;强化国防科工服务强军胜战的导向,增强产业链供应链韧性;统筹建设重大基础设施,提高共建共用共享水平。向改革创新要动力,持续优化体制机制,完善政策制度,形成各司其职、紧密协作、规范有序的工作格局。
新华社,视频:新闻联播
竹新社
美联储1日宣布将联邦基金利率目标区间上调25个基点到4.5%至4.75%之间。此次加息为2022年3月以来加息幅度最小的一次。 美联储在当天发表的声明中说,近期指标显示支出和生产均温和增长,就业增长强劲,通货膨胀有所缓解,但仍处于高位。为支持就业最大化和2%的长期通胀目标,美联储决定加息25个基点,并认为持续提高联邦基金利率目标区间“将是适当的”,以便使货币政策立场具有足够的限制性。同时,美联储将继续减持国债、机构债务和机构抵押贷款支持证券。 (新华社)
美联储主席鲍威尔7日在参议院金融委员会的听证会上表示,因应最近强劲的数据,美联储很可能需要比预期更大幅度的提高利率,并准备在未来“总体”信息表明需要使用更严厉措施来控制通胀时,采取更大力度的行动。
鲍威尔的发言强烈暗示,美联储决策者将在即将举行的3月21日至22日会议上对提高终端利率的预测,这促使债券市场快速重新定价。投资者认为这次会议上加息50基点的可能性升至70%以上。
股市扩大跌幅,周二大幅收低,标普500指数下跌超过1.5%。美元上涨,两年期美债收益率攀升至5%以上,为2007年以来的最高水平。
路透社
中国地震台网正式测定,3月8日5时15分在广东河源市东源县(北纬23.84度,东经114.52度)发生4.5级地震,震源深度10千米。
此次震中位于新丰江水库,距河源市区21公里,距广州市150公里。地震造成当地震感强烈,广州、深圳等地有感,无破坏发生。
香港天文台亦接获超过一百名市民报告,表示感到轻微震动,震动维持数秒。初步分析显示香港的地震烈度为IV度,即悬挂的物件摆动。门、窗、碗碟发出响声。
(中国地震台网 12,香港天文台)
竹新社
日韩外交消息人士6日透露,两国政府已在协调韩国总统尹锡悦3月访日并与日本首相岸田文雄会谈的事宜。有方案提议日程安排在16~17日。 (共同社)
韩国总统办公室公报首席秘书金恩惠7日表示,总统尹锡悦将于4月底应邀对美国进行国事访问,同美国总统拜登举行首脑会谈。这将是韩国总统时隔12年对美进行国事访问,也是尹锡悦上任以来第三次同拜登举行首脑会谈
目前已敲定的日程包括首脑会谈,以及定于4月26日举行的国宴。韩美双方将借尹锡悦此访庆祝结盟70年来取得的成果,并就同盟关系的发展方向进行深入探讨。
韩联社
美国国防部长奥斯汀7日突访伊拉克首都巴格达,与伊拉克总理苏达尼和国防部长阿巴斯举行会谈。
总理办公室称,苏达尼和奥斯汀讨论了两国在打击“伊斯兰国”方面的合作,重申政府渴望在各个层面和领域加强和巩固与美国的关系。
奥斯汀表示,美国将致力于与“伊斯兰国”的斗争,以保障伊拉克和整个地区的安全。美军准备应伊拉克政府邀请留在伊拉克,这些部队正发挥非战斗的咨询作用,以支持“伊拉克领导的反恐斗争”。
美联社
孟加拉国首都达卡老城区一栋七层商业楼7日发生爆炸,造成至少14人死亡,数十人受伤。该大楼内有几家出售管道产品和家居用品的商店,底部两层受损严重。目前尚不清楚爆炸原因。
美联社
竹新社
中共二十届二中全会2月28日闭幕,通过了《党和国家机构改革方案》和中共拟交付“两会”主席团的国家机构和全国政协领导人选名单。 全会要求,坚持和完善社会主义基本经济制度,完善中国特色现代企业制度,加强和完善现代金融监管,推动高水平对外开放,统筹谋划好各领域的改革,注重完善改革落实机制。 就机构改革方案,全会公报中未透露超出2月21日政治局会议通稿的新内容。习近平当日向党外人士通报方案时形容其“力度比较大、涉及面比较广、触及的利益比较深”。方案中涉及国家机构的部分将提交3月5日开幕的十四届全国人大一次会议审议表决公布。…
全国人大3月7日下午听取审议《国务院机构改革方案》稿。
组建“国家数据局”,负责协调推进数据基础制度建设,统筹数据资源整合共享和开发利用。该局由发改委管理,将原属中央网信办和国家发改委的有关职责划入。
重组科技部,专司科研体制、人才建设、科技成果转化;将高新产业规划政策等职责分别划出,将外国专家局的职责划出人社部。
将卫健委的老龄工作职责划至民政部。将信访局(国办管理的国家局)、知识产权局(市监管理的国家局)调整为国务院直属机构。
改组银保监会为“国家金融监督管理总局”,将央行对金控公司的监管职责、央行和证监会的消费者投资者保护职责划入。
证监会由事业单位改为国务院直属机构,将发改委的企业债发审职责划入证监会。
中央金融管理部门均使用行政编制、执行国家公务员工资待遇;剥离其管理的市场经营类机构。
建立以中央金融管理部门地方派出机构为主的地方金融监管体制。地方政府的金融监管机构专司监管职责,不再加挂金融办、金融工作局牌子。
人民银行改为在各省和计划单列市设分行,撤销原大区分行及营业管理部,同时将县级支行职能上收至地级中心支行。
中央国家机关各部门人员编制统一精减5%。
本案是《党和国家机构改革方案》的一部分,将于3月13日付十四届人大一次会议闭幕会表决。依惯例,二十届二中全会通过的改革方案全文将在人大闭幕后向社会公布。
新华社
竹新社
十四届全国人大一次会议3月5日上午开幕,李克强作简本《政府工作报告》,宣布2023中国经济发展预期目标是GDP增5%、CPI增3%、城镇调查失业率5.5%;拟安排赤字率3%,地方专项债3.8万亿。 2023年中国政府工作重点是:着力扩大内需、加快建设现代化产业体系、切实落实“两个毫不动摇”、更大力度吸引和利用外资、有效防范化解重大经济金融风险、稳定粮食生产和推进乡村振兴、推动发展方式绿色转型、保障基本民生和发展社会事业。 此前,习近平在去年底中央经济工作会议上的讲话已在《求是》发表。 付大会审查的2023…
民建、工商联界的政协委员3月6日开联组会,习近平、王沪宁、蔡奇、丁薛祥、何立峰、石泰峰等列席。
宁德时代董事长曾毓群汇报说,公司在全球动力电池份额已达37%、连续六年全球第一;习近平说对此“亦喜亦忧”“就怕来个大呼隆,先是一哄而起,最后一哄而散”,要求对新兴产业统筹规划,搞清楚市场大小和风险所在,“防止一路所向披靡、孤军深入,最后却被人兜了底、全军覆没”;要求在场高官稳慎制定产业政策。
上海副市长解冬就金融支持科创发言,建议打通“最先和最后一公里”。习近平说“搞好了是改革的成功,搞不好就可能是腐败的痛点”,需认真研究周全准备;“放管服”若光放不管“跟着就要爆雷”。
其后,刘振东、陈小平、谢茹、孙东生分别就为中小企业发展创造更好条件、平台经济、乡村产业振兴、发挥民营经济优势和活力作发言。
习近平讲话说,要冷静观察国际局势的深刻变动、沉着应对各种风险挑战,及时优化调整战略策略,坚定不移朝既定的战略目标前进;“大方向要稳,方针政策要稳,战略部署要稳”,在此基础上积极进取,不停步、能快则快,争取最好结果。
他要求引导民企正确理解中共“两个毫不动摇”“两个健康”的方针政策,消除顾虑放下包袱大胆发展;要求民企担负促进共同富裕的社会责任,积极构建和谐劳动关系,依法合规经营,积极兴办参与公益慈善。
(新华社 12,视频:新闻联播
竹新社
英国国防部分析称,巴赫穆特郊外的两座关键桥梁在过去两天内被摧毁,其中一座在乌克兰仅剩的补给线上。与此同时,俄罗斯进一步从巴赫穆特北郊加大对乌克兰守军的压力。 随着乌军在巴赫穆特的压力增加,军方在协助当地剩余的居民离开。由于乘车太危险,人们不得不步行逃离。据乌军表示,一名女性在5日的逃亡中被炸死,另有两名男性受重伤。 俄罗斯国防部长绍伊古在南顿涅茨克方向视察了一个前方指挥所,并向军事人员颁发奖章。 NBC援引多名美国官员报道,美国最初从俄国政府官员获取的情报显示,中国正考虑向俄罗斯提供致命武器。为了阻止这种…
乌克兰总统泽连斯基6日表示不会从巴赫穆特撤退,并将加强防御力量。该决定得到了指挥官的一致支持。
美国防长奥斯汀认为,巴赫穆特的攻防更多是出于象征意义而非战略价值。有分析人士质疑坚守巴赫穆特是否明智。战争研究所认为,乌克兰应该撤退到更容易防守的位置,并估计俄军的攻势可能会在占领巴赫穆特后达到高潮。但战争研究所也表示,乌克兰可能通过逐步撤军来持续消耗俄罗斯军队。
瓦格纳集团则呼吁俄罗斯正规军为其提供更多弹药。创始人叶夫根尼·普里戈任指责国防部故意使其缺少弹药。该说法被国防部否认。这凸显了瓦格纳集团与国防部之间的裂痕。
美联社路透社战争研究所
Back to Top