7×24不定时编译国内外媒体的即时新闻报道。
查阅新闻资料,前往竹新资料室:
t.me/kt_database
如有任何问题,联系竹新社小编:
t.me/ktnews_editor_bot

注:本频道原创新闻按照CC BY 4.0协议发布。
伊朗和沙特阿拉伯10日同意重建外交关系并重开大使馆。
两国代表团于3月6日至10日在北京举行会谈,并在10日发表三国联合声明。声明宣布,沙特和伊朗达成一份协议,包括同意恢复双方外交关系,在至多两个月内重开双方使馆和代表机构;强调尊重各国主权,不干涉别国内政;双方同意两国外长举行会晤,启动上述工作,安排互派大使,并探讨加强双边关系。双方同意将激活两国于2001年4月17日签署的安全合作协议和于1998年5月27日签署的经济、贸易、投资、技术、科学、文化、体育和青年领域总协议。三国均表示愿尽一切努力,加强国际地区和平与安全。
沙伊双方赞赏并感谢中国领导人和政府承办和支持此次会谈并推动其取得成功。
路透社美联社沙特通讯社伊通社新华社
国军金门防卫指挥部(金防部)所属烈屿守备大队二胆守备队9日早点名时,发现一26岁陈姓上兵未到失联,随即集合全岛人员搜寻。后有媒体报道该陈姓士兵因感情、债务等因素游到中国大陆,体力不支获救。
国军陆军司令部今天表示,目前并未接获任何单位通报上情,将协请海巡署通过两岸协同执法渠道查证,后续依查证结果,主动向外界说明。
金防部政战主任张荣顺上午接受中央社记者访问表示,今天持续在海上及二胆岛上搜寻,金门海巡队也出动协寻,尚无所获。会尽全力把握搜寻的72小时,积极寻人。
据了解,陈姓上兵家住新北市,在金门服役已经超过三年,是伙房兵。有同僚透露,他平常表现正常,比较不喜欢往外跑,跟大家相处也如常,室友当天凌晨还看到他的身影,不知为何忽然消失。
陈姓上兵的父亲9日自台北搭机抵达金门,全程表情严肃。陈父透露,儿子返台休假时,大多关在房间里,最近也有打电话回来,不过没看出什么异状。
陈姓上兵没有带走任何枪械弹药,仅有手机、钱包消失。军方加强对大胆岛、二胆岛的全岛及周边海域搜索,但因为该处暗礁很多,军方也担心其受困其中。
有渔民说,看到有渔船清晨靠近二胆岛,疑有人接应登船。单位已调阅相关的雷达图,厘清是否有船只靠近;但海巡人员认为机会不大。
中央社联合报
朝鲜领导人金正恩9日携夫人李雪主、女儿金主爱现场指导了模拟袭击韩国机场的火力突击演习。
据朝中社报道,金正恩父女参观了在西部前线担负攻击敌(韩)军作战机场的部队麾下第8火力突击连的短程弹道导弹发射过程。金正恩强调朝军不仅要抑制韩半岛的军事冲突风险,还要做好遂行两大战略任务的万全准备,争取战争主动权。
此次在预设敌军作战机场主要参数后向西部海域目标区实施齐射。分析指出,该军演旨在练习有事时打击韩国西海地区空军机场的能力,驻韩美军在全罗北道的群山机场也在其射程范围内。
韩国联合参谋本部9日表示,当天发现朝鲜从南浦地区向西部海域发射多枚短程弹道导弹。韩国统一部10日敦促朝鲜立即停止加剧韩半岛紧张局势的军事行动。
(韩联社 12朝中社
马来西亚前总理穆希丁·亚辛10日被指控滥用职权和洗钱。
现年75岁的穆希丁9日被反腐败委员会逮捕。10日,他被控滥用职权,利用土著团结党的银行账户收受2.325亿林吉特的贿赂,并涉及1.95亿林吉特的洗钱。
穆希丁对多项指控不认罪,称其为政治迫害。10日当天,一些支持者在法院外举着“恶意”的横幅。总理安瓦尔·易卜拉欣否认指控是出于政治动机,表示调查由反腐败委员会独立进行。
目前穆希丁已被保释,但被勒令交出护照。该案将于5月26日开庭审理。
穆希丁及其政党自全国大选失利以来一直面临腐败调查,两名政党高级成员近期被控贪腐。该党银行账户也被冻结。
路透社美联社
竹新社
十四届全国人大一次会议3月4日上午开预备会议,选举产生大会主席团(192人)秘书长(李鸿忠);通过议程、日程,共6场全体会议: 3月5日上午听取《政府工作报告》和计划、预算,听取立法法修正案说明,表决十四届人大宪法委和财经委的人选; 3月7日下午听取人大常委会、最高法、最高检工作报告,听取《国务院机构改革方案》说明; 3月10日上午表决《关于国务院机构改革方案的决定》,选举国家主席、中央军委主席、人大常委会正副委员长和秘书长、国家副主席; 3月11日上午根据主席指名,决定国务院总理和中央军委成员人选;选举…
十四届全国人大3月10日上午无记名等额选举:国家主席(习近平)军委主席(习近平)全国人大常委会委员长(赵乐际)副委员长(李鸿忠、王东明、肖捷、郑建邦、丁仲礼、郝明金、蔡达峰、何维、武维华、铁凝、彭清华、张庆伟、洛桑江村、雪克来提·扎克尔)秘书长(刘奇)国家副主席(韩正)。
上述选举中,除排名第一的副委员长李鸿忠得票为2950赞成、1反对、1弃权外,其余候选人均以2952赞成0反对0弃权全票当选。
在选举前,大会以2951赞成、1反对、0弃权通过《国务院机构改革方案》,以2948赞成、1反对、3弃权通过《选举和决定任命的办法》。
大会3月11日将以8%差额从172名候选人中选举出159名常委会成员,等额选举国家监委主任、最高法院长、最高检检察长,并根据习近平主席指名表决国务院总理、军委委员人选。
至于政协方面则是10日下午选出:十四届全国政协主席(王沪宁)副主席(石泰峰、胡春华、沈跃跃、王勇、周强、帕巴拉·格列朗杰、何厚铧、梁振英、巴特尔、苏辉、邵鸿、高云龙、陈武、穆虹、咸辉、王东峰、姜信治、蒋作君、何报翔、王光谦、秦博勇、朱永新、杨震)秘书长(王东峰)。
法新社,直播:美联社凤凰卫视
德国汉堡市9日晚发生枪击事件,造成6人死亡、2人重伤。
据德国RTL电视台网站报道,枪击事件发生在当地时间21时左右,一名或多名身份不明的枪手在一座教堂内开枪射击,随后逃跑。警方尚未逮捕任何嫌疑人。
汉堡警方当晚在社交媒体上说,枪击事件中有人员死亡,一些伤者伤势严重危及生命。警方已在事发教堂附近部署大量警力,枪手作案动机尚不清楚。
新华社
竹新社
台湾,中央流行疫情指挥中心今天宣布,12月1日起适度放宽戴口罩等防疫措施,取消户外活动应全程佩戴口罩的规定。并开放唱歌免戴口罩,取消宴席不得逐桌敬酒敬茶的规定。但若本身有相关症状或与不特定对象无法保持社交距离时,仍应戴口罩。 指挥中心还宣布,自12月10日起,取消入境人数限制并有条件开放医院住院病人探病。 (中央社,卫福部疾管署 1,2,3)
台湾,中央疫情指挥中心今天宣布,3月20起调整新冠疾病通报定义和确诊患者遗体处置感染管制建议。
按新通报定义,轻症或无症状免通报免隔离,但建议进行”0+n自主健康管理“,避免非必要外出,自主健康管理属于指引性质,无罚则。
在假别规定对象分五大类,军职人员、公务人员、教师和学生适用假别均为病假,学生家长可请防疫照顾假;劳工适用假别为普通伤病假。请假依据推荐出示抗原阳性证明即可。
指挥中心表示,为利政策调整推动顺利,规划3月20日至26日为7天缓冲期。
按新遗体处置感染管制建议,遗体可由火化或埋葬等方式处置;若无体液渗漏风险则无须使用双层遗体袋;亲友可瞻仰遗容;工作人员依风险选择适当个人防护装备。
指挥中心指挥官王必胜下午在疫情记者会中表示,第三波本土“奥密克戎”疫情处于低点,室内口罩松绑及228连假均未造成疫情反弹,加上“疫苗+1”活动展开,群体免疫保护力将进一步提升,足以支持扩大防疫松绑措施。
(卫福部疾管署 12中央社
香港警方3月9日在港岛赤柱监狱外拘捕国际家政工人联合会秘书长邓燕娥,罪名是勾结外国或境外势力危害国家安全。她的丈夫是现正关押在赤柱监狱的原香港职工会联盟秘书长李卓人。
在此之前,香港妇女劳工协会原定3月5日举行妇女节游行集会,后被施压取消。
邓燕娥、李卓人等1990年成立职工盟,邓任总干事,参与管理职工盟资金。她在2021年9月中旬停止职工盟关联组织亚洲专讯资料研究中心运作,并于9月底离港前往英国。职工盟则于2021年10月初宣布解散。
明报
格鲁吉亚梦想党及其盟友9日以引发社会分裂为由宣布无条件撤回“外国代理人”草案。
该法案要求从外国来源获得超过20%资金的媒体和非政府组织注册为“外国代理人”,否则将面临罚款。批评者认为,法案可能扼杀媒体自由和民间团体。
欧盟官员谴责该法案,称其将使得格鲁吉亚加入欧盟的道路复杂化。部分支持格鲁吉亚加入欧盟的人也对法案不满。
格鲁吉亚议会7日一读通过该草案。随后引发该国首都第比利斯的大规模抗议活动。数万名抗议者聚集在议会外。部分抗议者向警方投掷燃烧弹、石子等物品。警方使用催泪瓦斯驱散人群。抗议活动持续数日。
美联社路透社
竹新社
妇女权益保障法修订案进入三审,将在10月30日付全国人大常委会表决。 二审稿公示后,有意见提出:法案有的内容“应当考虑到社会生活比较复杂、实际情况千差万别、法律不宜作过细规定,可在司法实践中具体把握”,立法应突出解决一般性普遍性问题。三审稿就此对有关规定进行修改精简。 按此前二审稿公示草案,第25条列举了性骚扰的若干具体情形,包括“具有性含义性暗示的言语表达”“不适当不必要的肢体行为”“展示或传播具有明显性意味的图文信息音视频等”“利用职权从属关系优势地位或照护职责,暗示明示发展私密关系或者发生性关系将获得某种利益”。…
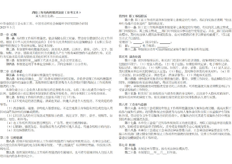
人社部、最高检等3月8日印发《消除工作场所性骚扰制度》《工作场所女职工特殊劳动保护制度》(参考文本)供各地指导用人单位制定完善有关规章制度或合同文本,同时供各地检察院开展妇女权益保障公益诉讼时参考。
根据参考文本,性骚扰以行为界定,“无论实施者是否具有骚扰或其他任何不当目的或意图”。具体禁止行为情形,包括以不受欢迎的语言挑逗、讲黄色笑话、向他人讲述个人性经历、不受欢迎的称呼等多种。
职工见到性骚扰情形,应向实施者表明“你这种行为是不受欢迎的”等明确态度,并应向指定部门举报投诉;过程应保护隐私并为举报者保密。
2021年全国妇联和总工会分别公布《防治职场性骚扰指导手册》《消除工作场所性骚扰指导手册》。2022年10月《妇女权益保障法》修订三审时,以“社会生活千差万别,法律不宜过细规定”为由删去了对性骚扰具体情形的列举。
人社部
竹新社
日本新型主力火箭H3的1号机7日上午从鹿儿岛县种子岛宇宙中心发射升空。随后因二级发动机未能成功点火,日本宇宙航空研究开发机构(JAXA)以预计无法完成任务为由,向H3的1号机发送了自毁指令。 (共同社 1,2,3)
关于新型主力火箭H3的1号机发射失败,日本宇宙航空研究开发机构(JAXA)8日称,在第二级发动机点火时间前后,电源系统出现异常。发动机未能点火。
JAXA称,确认了发动机收到了机体方面发出的点火信号。异常可能是在那前后发生,正在调查原因是在于机体还是发动机。将继续详细分析火箭飞行期间送回地面的数据。
对于为分析失败原因从海里打捞机体的做法,JAXA的项目经理冈田匡史称:“主要原因可能是与电力有关,我们认为不必考虑打捞。”
共同社
竹新社
瑞典检察官18日表示,调查人员在受损的北溪管道现场发现了爆炸物的痕迹,证实的确发生了破坏。调查非常复杂且全面,正进行的调查将决定是否可以确定任何嫌疑人。 (路透社)
有报道称,疑似亲乌团体参与“北溪”天然气管道爆炸事件。
德国《时代》周报、电视一台和西南广播公司7日援引多名官员的话报道称,由五男一女组成的一个团体将爆炸物运送到现场并放置在那里。嫌疑人的国籍尚不清楚,他们在租用船只时使用了伪造护照。租借的船只上发现了爆炸物痕迹。情报表明,一个亲乌克兰的组织可能对此负责,但也不排除故意栽赃乌克兰的可能。
《纽约时报》7日报道,美国官员审查过的情报表明,一个亲乌克兰组织应对爆炸事件负责。这些破坏者很可能是乌克兰或俄罗斯国民,没有美英国民参与其中。材料显示,嫌疑人是俄总统普京的反对者。美方没有证据表明乌总统泽连斯基或其亲信参与,也无证据表明嫌疑人受到乌政府官员指示。
德国联邦检察官办公室证实,调查人员于1月18日至20日搜查了一艘船只,怀疑这艘船可能被用于运输“北溪”管道爆炸所用“爆炸装置”。目前正在评估搜查到的痕迹和物品以及嫌疑人的身份和动机。目前仍未得出确切结论,特别是爆炸事件是否由某个国家下令实施的论断。
白宫国家安全委员会发言人柯比拒绝对《纽约时报》的报道置评,并表示丹麦、德国和瑞典的调查仍在进行中,需要等待调查结束才能考虑后续行动。
乌总统办公室顾问波多利亚克回应说,乌方与爆炸事件无关,也没有关于“亲乌克兰的破坏组织”的相关信息。乌防长列兹尼科夫表示,虽然基辅下令袭击的说法听起来像是对乌克兰特种部队的称赞,但这件事不是乌克兰政府所为。
俄罗斯总统新闻秘书佩斯科夫则认为美德媒体的报道是在“协同释放假消息”,企图把公众视线从真正的袭击元凶身上转移。
美联社新华社电视一台纽约时报
竹新社
乌克兰总统泽连斯基6日表示不会从巴赫穆特撤退,并将加强防御力量。该决定得到了指挥官的一致支持。 美国防长奥斯汀认为,巴赫穆特的攻防更多是出于象征意义而非战略价值。有分析人士质疑坚守巴赫穆特是否明智。战争研究所认为,乌克兰应该撤退到更容易防守的位置,并估计俄军的攻势可能会在占领巴赫穆特后达到高潮。但战争研究所也表示,乌克兰可能通过逐步撤军来持续消耗俄罗斯军队。 瓦格纳集团则呼吁俄罗斯正规军为其提供更多弹药。创始人叶夫根尼·普里戈任指责国防部故意使其缺少弹药。该说法被国防部否认。这凸显了瓦格纳集团与国防部之间的裂痕。…
俄罗斯9日早些时候袭击了包括敖德萨和哈尔科夫在内的多个地区。有居民区和基础设施遭到袭击,部分地区电力中断,但暂时没有人员伤亡的报告。
乌克兰武装部队总参谋部8日晚些时候称,俄罗斯对巴赫穆特的进攻没有减弱的迹象,但乌克兰军队击退了俄军对巴赫穆特和周围社区的袭击。谈及巴赫穆特及顿巴斯地区的战斗时,乌总统泽连斯基称其为首要任务。
瓦格纳集团创始人叶夫根尼·普里戈任表示,巴赫穆特卡河以东地区已在瓦格纳的控制之下。这条河将巴赫穆特一分为二。如果普里戈任所言属实,那么意味着俄罗斯已控制该市一半地区。
路透社
竹新社
人民日报11月起连载《党的二十大报告辅导读本》,已发表韩正《以中国式现代化全面推进中华民族伟大复兴》丁薛祥《为全面推进中华民族伟大复兴而团结奋斗》王晨《全过程人民民主是社会主义民主政治的本质属性》刘鹤《把实施扩大内需战略同深化供给侧结构性改革有机结合起来》许其亮《如期实现建军一百年奋斗目标》王毅《全面推进中国特色外交》孙春兰《办好人民满意的教育》。 许文就实现提高战略能力的2027百年目标阐述若干方略,要求坚持“有所为有所不为、敌人怕什么就重点发展什么”的非对称制衡,加重战略砝码、打造高水平战略威慑;要跑…
习近平3月8日下午同全国人大解放军武警团开会,主题是“巩固提高一体化国家战略体系和能力”。
刘泽金(军委科技委)饶文敏(军委装备部信息局)王宏宇(国防动员系统)唐林辉(联勤保障部队)宛金杨(陆军)王亚茹(海军陆战队)分别就国家实验室建设、国防科工能力建设、重大基础设施统筹建设、国家储备建设、边海防工作、全民国防教育作发言。
习近平要求,加快提升新兴领域战略能力、谋取国家发展和国际竞争新优势;强化国防科工服务强军胜战的导向,增强产业链供应链韧性;统筹建设重大基础设施,提高共建共用共享水平。向改革创新要动力,持续优化体制机制,完善政策制度,形成各司其职、紧密协作、规范有序的工作格局。
新华社,视频:新闻联播
Back to Top