7×24不定时编译国内外媒体的即时新闻报道。
查阅新闻资料,前往竹新资料室:
t.me/kt_database
如有任何问题,联系竹新社小编:
t.me/ktnews_editor_bot

注:本频道原创新闻按照CC BY 4.0协议发布。
竹新社
日本政府决定自本月30日起,对所有来自中国和7日内有中国逗留史的入境旅客进行落地新型冠状病毒抗原检测,若检测结果为阳性,则通过专用车辆送至酒店等设施隔离,有症状者隔离7天,无症状者隔离5天。并对所有感染者感染的病毒进行基因序列分析。 此外,对来往中国内地和港澳的航班,只可使用东京成田、羽田、大阪关西和名古屋中部机场,并限制增加航班数。 (共同社,读卖新闻)
中疾控公布,截至12月27日24时中国大陆在院治疗新冠感染确诊51851(当日本土新增5136、出院1836)其中重症1260(当日净增336)。当日本土确诊中报告3例新型肺炎死亡,是陕西2例、重庆1例。
有美国官员受访表示,将向公卫专家和国际伙伴征求意见,研究对中国来客的防疫警示措施,主要是出于对中国境内感染激增、但毒株测序数据公布不足的忧虑。
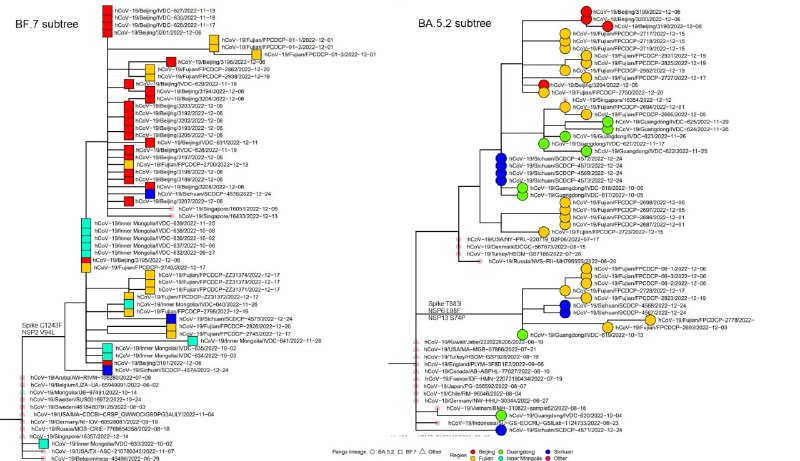
中疾控同京闽川三省疾控中心12月26日向GISAID上传了国内近月流行的BF.7与BA.5.2株的测序数据,显示今年9月底以来内蒙—北京爆发的BF.7株新含有一个S:C1243F突变。GISAID页面显示,过去四周的Omicron株数据中,来自中国的99条、香港34条、台湾14条、日本4940条、新加坡1038条、美国28535条。
中国疾控中心路透社
12月28日7时46分,河南郑新黄河大桥双向发生多车相撞,造成1人死亡。相撞车辆多为小型车辆,无危化品车辆。目前救援工作已经结束。现场已移交公安、交警部门处理。车主表示,早上天冷路滑,大雾能见度很低。
大象新闻正观新闻
竹新社
美国总统特朗普称,鉴于“隐形敌人”的袭击,以及保护美国公民工作的需要,将签署一项行政命令,暂时禁止移民进入美国。 美国国土安全部同日宣布,为应对疫情,美国与加拿大和墨西哥边境的“非必要旅行”限制延长30天。美国国土安全部代理部长查德·沃尔夫当天在一份声明中说,美加墨三国经过“密切合作”,决定将现行“非必要旅行”限制延长30天。他还重申了总统特朗普此前立场,即边境管控和旅行限制措施对于减缓疫情蔓延和允许国家分阶段重启经济至关重要。 (路透社,新华社)
美国最高法院暂时保留了疫情期间对移民的限制措施。
这项所谓“第42条”移民政策措施在2020年疫情初期由前总统特朗普制定。官员以疫情传播为由驱逐了250万名寻求庇护的人。移民倡导者称该措施违反了美国和国际社会对逃避迫害的人的义务,而且随着治疗方式的改进,该措施已经过时。
美国疾控中心4月曾试图终止该政策,路易斯安那州联邦法官5月裁决继续实施该政策。美国公民自由联盟就该政策起诉美国政府,称驱逐回墨西哥将使移民面临严重伤害。华盛顿特区联邦法官11月裁定终止实施限制措施。
倾向保守派的19个州随即向最高法院提出上诉,警告移民增加将损害公共服务,联邦政府未有计划应对。联邦政府请求法院驳回上诉,但也承认突然终止限制措施可能会导致混乱和非法越境的事件暂时增加。
最高法院27日以5票对4票裁定暂时保留限制措施,但将在2023年2月就该政策进行辩论,预计6月底作出裁决。
白宫新闻秘书27日表示,政府将遵守最高法院的裁决,但正在推进以安全有序和人道方式管理边境的准备工作。白宫指,该限制是公共卫生措施而非移民执法措施,不应无限期延长。
美联社路透社
一辆轿车27日在尼日利亚南部克罗斯河州首府卡拉巴尔因失控冲入人群,造成7人死亡、29人受伤。肇事司机逃逸。目前伤者正在医院接受治疗。克罗斯河州州长本·阿亚德对遇难者表示哀悼。他要求相关部门立即对事件展开调查,并把肇事司机抓捕归案。
新华社
竹新社
Photo
俄罗斯宣布,将从2023年2月1日至7月1日停止向对俄实施石油价格上限的国家供应石油,并将在待定日期禁止对这些国家出口柴油、汽油等成品油。
在俄罗斯政府的门户网站上,该政策被形容为“对美国、一些国家和加入他们的国际组织所做的不友好的和违反国际法的行为”的直接回应。
此外,法令禁止的俄石油和石油产品供应仍可进行,但必须基于俄总统的“特别决定”。
路透社新华社
竹新社
香港中联办副主任谭铁牛任南京大学党委书记,胡金波(1960年生)因年龄原因不再担任。中组部9月23日上午在南京大学视频宣布中共中央上述决定。 (教育部)
教育部副部长、原天津大学校长钟登华任中国农业大学党委书记,姜沛民(1959年生)因年龄原因不再担任。中组部领导委托有关干部局12月28日上午在农大宣布中共中央上述决定。
教育部
竹新社
俄罗斯国防部称,莫斯科时间12月26日01:35左右,一架乌克兰无人机在恩格斯空军基地上空被防空系统击落。无人机残骸导致机场3人死亡,但飞机没有受损。 (塔斯社)
英国国防部称,乌克兰顿巴斯地区的巴赫穆特和斯瓦托韦周围的战斗尤为激烈。俄罗斯发动频繁的小规模袭击,但几乎没有领土易手。路透社记者在巴赫穆特看到,当地一栋大型住宅楼起火燃烧,街道上到处都是垃圾,多数建筑玻璃被炸毁。
乌克兰武装部队总参谋部27日表示,过去一天,乌克兰击退了俄罗斯对顿巴斯多个定居点的袭击。俄罗斯还对赫尔松、扎波罗热以及哈尔科夫地区的定居点进行了炮击。乌克兰总统泽连斯基表示,由于能源基础设施遭到袭击,目前约有近900万人断电。
俄外交部长拉夫罗夫接受采访时称,乌克兰必须接受俄罗斯提出的“非军事化”和“去纳粹化”要求,消除对俄罗斯的军事威胁,否则俄罗斯军队将解决问题。拉夫罗夫称,冲突的持续时间取决于乌克兰和支持它的美国,它们随时可以停止无谓的抵抗。
对于拉夫罗夫的发言,乌克兰总统顾问波多利亚克表示,俄罗斯需要面对现实,乌克兰将使俄罗斯非军事化,将侵略者赶出所有被占领土。此前,乌外长库列巴称,乌克兰希望在两个月内举行“和平”峰会,联合国秘书长古特雷斯担任调解人。但调解前,俄罗斯必须面对战争罪审判。
路透社美联社
竹新社
科索沃当局与该国塞族人之间局势紧张。 6日,一名曾以辞职抗议车牌新政的前警察因涉嫌袭击选举官员和警察被捕。塞族人10日封锁了北部地区的主要道路以示抗议。警方表示,封锁导致交通中断,他们被迫关闭了科索沃和塞尔维亚之间的两个过境点。科索沃总统奥斯马尼将以塞族人为主的部分地区的地方选举从12月18日推迟至2023年4月23日。 科索沃警方称,他们在与塞尔维亚接壤的一个湖泊附近多个地点遭到袭击,他们出于自卫还击。塞尔维亚官员则指科索沃警察“闯入”大坝上的房屋,目前局势已得控制,双方曾发生交火。 塞尔维亚总统武契奇…
科索沃北部紧张局势加剧,塞尔维亚军队处于高度戒备状态。
12月10日以来,塞族人就在塞族和阿族分界的米特罗维察设置了多个路障。
科索沃26日发表声明称,科索沃不能与犯罪团伙对话,应该恢复交通畅通,任何道路都不应设置路障。警察有能力采取行动并已做好准备。北约驻科部队敦促各方帮助科索沃恢复交通,防止误导性叙述影响对话进程。
塞尔维亚国防部26日晚发表声明称,科索沃准备袭击塞族人并强行拆除路障,为了回应该地区近期发生的事件,总统武契奇已下令该国军队和警察处于最高戒备状态。
然而,塞族人27日在米特罗维察设置了更多由重型卡车组成的路障。武契奇27日指责西方和阿族当局试图将塞族人驱逐出科索沃,但表示当前正与欧美调解人谈判以找到解决方案。
美联社路透社
竹新社
中共二十届中央政治局10月25日上午开会,部署二十大精神宣讲,审议《中共中央政治局关于加强和维护党中央集中统一领导的若干规定》《中共中央政治局贯彻落实中央八项规定实施细则》,还研究了其他事项;下午就二十大精神进行第一次集体学习。 会议要求,宣讲二十大精神时要引导人民群众深刻领悟“两个确立”的决定性意义,加深对习思想、马克思主义中国化时代化、中国式现代化等重大问题的认识;始终把中央八项规定作为长期有效的铁规矩、硬杠杠。 2017年10月十九届中央政治局首次开会时,曾审议了同名的两份文件。 (新华社,视频:新闻联播)
中共中央政治局12月26至27日年终循例开民主生活会。委员们汇报了学习二十大精神、领悟“两个确立”、认识习思想、认识中国式现代化、严于自律、认识“大党独有难题”从严治党六个方面的内容。
习近平评价,生活会增强了中央领导集体的战斗力凝聚力向心力。他要求牢固树立“全国一盘棋”思想,坚持小道理服从大道理、地方利益服从国家利益,算大账算长远账、不打小算盘不搞小聪明,任何时候任何情况都要听党中央令行禁止。
电视画面可见王小洪、陈希、江金权列席;政治局委员中,李书磊、何立峰、张国清缺席,其中李书磊25日出席了“乙类乙管”全国电视电话会。除习近平外,其他与会者在发言时均未摘除口罩。
新华社,视频:新闻联播
Back to Top