7×24不定时编译国内外媒体的即时新闻报道。
查阅新闻资料,前往竹新资料室:
t.me/kt_database
如有任何问题,联系竹新社小编:
t.me/ktnews_editor_bot

注:本频道原创新闻按照CC BY 4.0协议发布。
竹新社
中疾控公布,截至12月26日24时中国大陆在院治疗新冠感染确诊48550(当日本土新增4388、出院1589)其中重症928(净增227)。12月26日本土确诊中报告出1例新型肺炎死亡,在四川。 FNN独家消息称,因应中国防疫政策调整导致感染激增,日本政府计划最快在年内对来自中国的入境旅客进行新型冠状病毒检测。日本首相岸田文雄先前已与厚生劳动大臣加藤胜信进行了磋商。 当前外国旅客入境日本需持接种三次的疫苗接种证明和出发前72小时核酸阴性证明。 (中国疾控中心,FNN)
日本政府决定自本月30日起,对所有来自中国和7日内有中国逗留史的入境旅客进行落地新型冠状病毒抗原检测,若检测结果为阳性,则通过专用车辆送至酒店等设施隔离,有症状者隔离7天,无症状者隔离5天。并对所有感染者感染的病毒进行基因序列分析。
此外,对来往中国内地和港澳的航班,只可使用东京成田、羽田、大阪关西和名古屋中部机场,并限制增加航班数。
共同社读卖新闻
竹新社
联防联控机制26日印发《对新型冠状病毒感染实施“乙类乙管”的总体方案》自1月8日起取消对新冠的甲类管理,不再隔离新冠感染者、判定密接、划定风险区,调整疫情信息发布频次和内容。 自1月8日起,来华人员无需向中国使领馆申请健康码,只需将行前48小时内核酸阴性结果填入海关健康申明卡。取消入境后全员核酸检测和集中隔离,健康申报正常且海关口岸常规检疫无异常者直接放行进入社会面。 取消民航“五个一”及客座率限制,但乘机时仍须佩戴口罩。逐步恢复水路、陆路口岸客运出入境。国际邮轮、中国公民出境游以试点先行方式逐步放开。 …
联防联控机制26日印发“乙类乙管”后《疫情监测方案》《检测方案》《重点人群机构场所防控指引》《个人防护指南》《防控培训方案》。
各地依托全国流感监测网络哨点医院,每日统计门急诊和住院患者人数、急性发热呼吸道症状人数、核酸检测数和阳性数、抗原检测数和阳性数,按照流感监测网络流程上报,并按中疾控的要求测序上传
省会城市选择城区内若干中学和小学在校学生对在校学生每日开展发热、干咳等新型冠状病毒感染症状监测。
有条件的城市探索布点采检污水处理厂污水样本,并对阳性样本测序。
养老机构、社会福利机构每周2次全员筛检,外来人员进入需持48小时内核酸阴性并现场做抗原。场所内出现感染者即开展全员核酸。
疫情严重时,短期内可采取推迟大型活动、限制堂食等减少人群聚集的措施。
国家卫健委
竹新社
中疾控公布,截至12月25日24时中国大陆在院治疗新型肺炎确诊45803例(本土新增2637、出院680)其中重症701(当日净增90)。 北京莱佛士医院首席医疗官受访说,近期接诊量是平时五六倍,患者平均年龄也从平时约40岁骤变为70岁以上,大多没有接种新冠疫苗。“他们来私立医院求购Paxlovid,好像把它当疫苗的替代品,但药物不能替代疫苗,我们处方是有严格要求的。” 意大利伦巴第大区已指示米兰-马尔彭萨机场在1月30日前对来自中国的旅客进行新冠病毒核酸测试。 印度宣布对来自中国、香港、日本、韩国、泰国…
中疾控公布,截至12月26日24时中国大陆在院治疗新冠感染确诊48550(当日本土新增4388、出院1589)其中重症928(净增227)。12月26日本土确诊中报告出1例新型肺炎死亡,在四川。
FNN独家消息称,因应中国防疫政策调整导致感染激增,日本政府计划最快在年内对来自中国的入境旅客进行新型冠状病毒检测。日本首相岸田文雄先前已与厚生劳动大臣加藤胜信进行了磋商。
当前外国旅客入境日本需持接种三次的疫苗接种证明和出发前72小时核酸阴性证明。
中国疾控中心FNN
伊朗西北部东阿塞拜疆省一涂料厂26日中午发生爆炸,造成至少65人受伤。
伊朗塔斯尼姆通讯社援引东阿塞拜疆省应急管理部门的消息说,爆炸发生在该省阿扎沙赫尔市的沙希德·萨利米工业园内,事故原因是可燃气体泄漏。由于爆炸规模较大,受伤人数仍有可能增加。
报道援引急救部门的消息说,部分伤者被送往东阿塞拜疆省首府大不里士等地医院,其中10名工人伤势较重。
据报道,沙希德·萨利米工业园是伊朗西北部最大的工业园区,有约790间工厂和约2.8万名工人。
新华社
竹新社
广东、福建、江苏等地卫健官员受访说,12月25日接国家卫健委“白纸黑字”通知,拟于明年1月8日起将新型冠状病毒肺炎改为“乙类乙管”,同时更名为“新型冠状病毒感染”;取消现有隔离措施,不再对入境人员和货物作检疫。 (南华早报)
联防联控机制26日印发《对新型冠状病毒感染实施“乙类乙管”的总体方案》自1月8日起取消对新冠的甲类管理,不再隔离新冠感染者、判定密接、划定风险区,调整疫情信息发布频次和内容。
自1月8日起,来华人员无需向中国使领馆申请健康码,只需将行前48小时内核酸阴性结果填入海关健康申明卡。取消入境后全员核酸检测和集中隔离,健康申报正常且海关口岸常规检疫无异常者直接放行进入社会面。
取消民航“五个一”及客座率限制,但乘机时仍须佩戴口罩。逐步恢复水路、陆路口岸客运出入境。国际邮轮、中国公民出境游以试点先行方式逐步放开。
卫健委同日公告“将新型冠状病毒肺炎更名为新型冠状病毒感染”,理由是奥密克戎株致病力弱,仅极少数病例有肺炎表现。
根据此前网传的会议纪要,12月22日中共中央政治局常委会审定了该方案,并由中央应对小组25日下午开电视电话会向各地传达。
国家卫健委中国外交部
竹新社
中国多地的医疗系统和殡仪馆匆忙应对激增的感染和死亡人数。 在上海,一家公立医院的医生抱怨当局在放松防疫措施前未提前通知医院做好充足准备。她表示,患者为获得止咳药等稀缺药品与医生争吵。医务人员超负荷工作,由于人手不足,受感染医生也在带病上班。医院政策每天都在变,还没有一个完美的计划来处理所有问题。 在湖北鄂东地区,卫生室里的长条凳甚至外面的马路边上,都聚集了大量输液的人。工作人员称,最近因为发烧来此输液的人员较多。一名患者表示,由于城区发热门诊人员较多有交叉感染风险,退烧和感冒药都断货,只能回到村里卫生室输…
尽管医疗系统因感染者激增承受压力,但北京上海等城市人流正逐渐恢复。
周末正值圣诞节,上海迪士尼乐园和北京环球影城已出现排队。近一周,北京滑雪相关酒店预订量环比上周增长99%,广州景点门票预订量环比上周增长72%。
上海地铁因司机染疫居家而大幅减班,导致26日客流已重新出现拥挤。北京地铁则宣布26日起早高峰恢复正常运力。
北京市12月22日起临时取消尾号限行,至26日全路网交通压力在一个半月后首次达到中度拥堵,交通指数首次破7。
路透社21世纪经济报道北京日报
竹新社
韩国联合参谋本部表示,朝鲜向朝鲜半岛东部海域发射2枚弹道导弹。这是朝鲜自上月18日发射洲际弹道导弹后时隔一个月再次发射弹道导弹。 据悉,朝鲜当天发射的导弹飞行距离长于短程弹道导弹,飞行轨迹与中程弹道导弹相似。 韩国北韩大学院大学校长梁茂进表示,朝方似乎根据正在实施的冬季训练相关计划发射弹道导弹。朝方当天射弹与15日实施的高功率固体火箭燃料发动机地面试验一同,可能都是为了创造年底成果,也有抗议联合国通过朝鲜人权决议案和日本改变防卫政策的意图。 以朝鲜媒体发布的消息为准,今年截至上月18日,朝鲜共发射36次、…
韩国联合参谋本部26日表示,韩军从当天上午10时25分起在京畿道金浦前沿军事分界线以北捕捉到不明航迹,在识别为无人机后多次进行广播示警和射击示警,空军投入战斗机和攻击直升机等进行追击。
朝鲜无人机飞至京畿道金浦、坡州和江华岛一带,多架无人机显示出多个航迹形态,其中有部分无人机飞抵普通民宅所在地。除了探测仪器之外,韩军官兵用肉眼也发现了无人机。据悉,其大小与2014年越界的朝鲜无人机相似。
据了解,当天上午11时39分许在空军原州基地起飞并坠落的一架韩国空军“KA-1”轻型攻击机正是在执行针对朝鲜无人机的作战支援任务时发生了事故。
这是朝鲜无人机时隔5年再次进入韩国领空。
韩联社
竹新社
国家市场监管总局13日宣布,根据前期核查依法对知网涉嫌实施垄断行为立案调查。 同方知网发稿表示对调查坚决支持全力配合,将以此次调查为契机深刻自省全面自查彻底整改,依法合规经营,创新发展模式,承担起中国知识基础设施的社会责任。 (国家市场监管总局,CNKI知网)
国家市场监管总局完成对知网的反垄断调查,决定对其罚款8760万元。
调查认定,知网2014年以来滥用其在中文学术文献网络数据库市场的支配地位实施垄断行为:一是连续大幅涨价、拆分数据库变相涨价等方式,以不公平的高价销售服务;二是通过独家合作协议和多种奖惩措施,限定学术期刊出版单位、高校不得向任何第三方授权使用学术期刊、博硕士学位论文数据。以上行为构成反垄断法禁止的“以不公平的高价销售商品”和“没有正当理由,限定交易相对人只能与其进行交易”的滥用市场支配地位行为。
总局行政处罚决定12月26日作出,责令知网停止违法行为,并处以其2021年中国境内销售额5%的罚款。总局将监督知网在解除独家合作、减轻用户负担、加强内部合规管理等方面进行全面整改。
知网表示,诚恳接受并坚决服从处罚决定,并制定解除与期刊高校的独家合作、大幅降低数据库服务价格等整改措施。
国家市场监管总局CNKI知网
竹新社
国家疾控局12月25日再次委托协和医学院开展新冠感染情况网络调查,已在新浪微博上线问卷。18日启动的第一轮调查约47万人参与。 卫健委12月25日宣布不再每日发布疫情统计数字,今后改由中疾控发布相关疫情信息供参考研究。中疾控当日公布:截至12月24日24时,全国在院治疗确诊43868(当日本土新增2940、出院749)其中重症611(当日净增96)。作为对照,浙江省12月25日公布:全省在院治疗确诊13583、重症危重症243(其中1例不是基础疾病引起)。 网传北京市卫健委通知26日对社区医院开展奈玛特韦…
中疾控公布,截至12月25日24时中国大陆在院治疗新型肺炎确诊45803例(本土新增2637、出院680)其中重症701(当日净增90)。
北京莱佛士医院首席医疗官受访说,近期接诊量是平时五六倍,患者平均年龄也从平时约40岁骤变为70岁以上,大多没有接种新冠疫苗。“他们来私立医院求购Paxlovid,好像把它当疫苗的替代品,但药物不能替代疫苗,我们处方是有严格要求的。”
意大利伦巴第大区已指示米兰-马尔彭萨机场在1月30日前对来自中国的旅客进行新冠病毒核酸测试。
印度宣布对来自中国、香港、日本、韩国、泰国的入境旅客进行新冠病毒检测,若发现结果阳性需隔离。
中国疾控中心路透社Viaggiare Sicuri半岛电视台
竹新社
俄罗斯24日炮击了乌克兰南部城市赫尔松,造成7人死亡,58人受伤。乌克兰总统泽连斯基在社交平台发布的照片显示,有车辆着火,尸体躺在街头,窗户也被炸碎。泽连斯基说:“这不是敏感内容,这是赫尔松的真实生活。”此外,顿涅茨克的库拉霍夫、第聂伯罗彼得罗夫斯克的尼科波尔以及扎波罗热郊区也都遭到炮击。 (美联社,泽连斯基Telegram)
乌克兰军方表示,俄罗斯25日向哈尔科夫的库皮扬斯克发射了10余枚火箭弹,炮击了库皮扬斯克—红利曼前线沿线的超过25个城镇以及扎波罗热的近20个城镇。
白俄罗斯国防部官员25日称,白俄罗斯已经部署由俄罗斯提供的能够携带核弹头的“伊斯坎德尔”导弹和S-400防空系统,并准备执行预期任务。尚不清楚这些装备的具体数量。
据俄乌媒体报道,俄罗斯恩格斯空军基地传出爆炸声。萨拉托夫州长表示,执法机构正核实相关信息,当地住宅和民用设施没有受损。该基地距离乌克兰前线数百公里,曾在5日遭到袭击
路透社
竹新社
多位在成都入境检疫的旅客12月20日受访说,集中隔离点只收取了2天房费,2天后若核酸检测阴性即可自行离开。在其他省份入境的旅客则表示未接到有关通知,集中隔离期仍为5天。 “香港卫视”21日称,中国将于2023年1月3日取消入境集中隔离,改为实施0+3天居家。中国外交部发言人21日答问说,将因时因势为跨境人员往来提供更多便利。 香港宣布自12月22日起撤销对餐饮等的处所容量限制和顾客抗原检测要求。“疫苗通行证”和口罩要求仍然维持。香港特首李家超、澳门特首贺一诚将于12月21至24日前往北京向中国领导人述职。…
多名大陆官员证实香港与内地间最快将于1月3日实现“0+3”通关。
一名北京官员受访说,各方正就1月3日实现通关作努力;相信来自香港的输入个案不会对广东和福建的医疗系统造成负担,但提醒旅客做好疫苗、口罩、手卫生等防护,并尽可能自备常用药,以防就医困难。一名广东官员受访说,陆港双方正全面检查口岸的软硬件状况,也为口岸人员大面积感染减员做了增援预案。
港府已组建“通关事务协调组”12月25日开首次会议,政务司长要求15个政策局争分夺秒稳妥筹备,务求在1月中前落实。
特首李家超24日见传媒时说,通关后开放的口岸数量和每日通行配额将与广东方面协商确定。行政会议成员林正财25日受访说,相信通关配额会逐步增加、不会一开始就全面通关;初期将从市民常用的陆路口岸开始;研究通关时要考虑香港的医疗承受能力。深圳市12月25日再次提升入境集中隔离的“健康驿站”每日配额至3500,相较月初翻近三番。
南华早报
南非豪滕省博克斯堡镇24日发生油罐车爆炸事故,造成至少15人死亡。
涉事油罐车24日7时50分左右在行驶途中卡在博克斯堡镇一座桥下,随后发生燃爆。南非卫生部长法赫拉25日表示,油罐车爆炸事故死亡人数已升至15人。距离事发地约100米的坦博纪念医院有3名工作人员在事故中死亡,另有24名患者和10名工作人员受伤,医院急诊科、放射科等科室的房屋和设备在爆炸中受损。
新华社
竹新社
12月18日中国各地收治新型肺炎1918例本土确诊。新增2例新型肺炎死亡病例,均在北京。这是“新十条”防疫转段、修改死亡病例统计口径后,中国大陆首度报告新型肺炎死亡病例。本月早前可考,北京市有多名新型冠状病毒感染者逝世,但都未报告为死亡病例。 北京市自12月12日起不再公布新增病例情况,故目前暂无这2例死亡的具体信息。 当日各地新收治的1918例本土确诊是:广东846,北京314,重庆198,湖南93,福建87,云南74,四川65,浙江40,天津39,河南39,山东33,内蒙上海各23,陕西15,河北11…
国家疾控局12月25日再次委托协和医学院开展新冠感染情况网络调查,已在新浪微博上线问卷。18日启动的第一轮调查约47万人参与。
卫健委12月25日宣布不再每日发布疫情统计数字,今后改由中疾控发布相关疫情信息供参考研究。中疾控当日公布:截至12月24日24时,全国在院治疗确诊43868(当日本土新增2940、出院749)其中重症611(当日净增96)。作为对照,浙江省12月25日公布:全省在院治疗确诊13583、重症危重症243(其中1例不是基础疾病引起)。
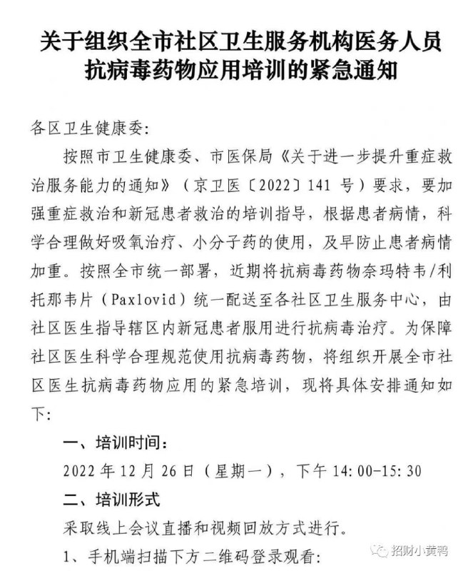
网传北京市卫健委通知26日对社区医院开展奈玛特韦/利托那韦(Paxlovid)应用的紧急培训,药物则将在近期统一配发。市卫健委已于22日为各区医院作视频培训,地坛医院李兴旺教授其时表示,尚无证据表明该药对病程已超5天者有效,但重症患者如病毒载量高仍可尝试处方。
中国疾控中心健康时报
竹新社
俄罗斯总统普京表示,俄罗斯的目标不是发动军事冲突,相反是希望尽快结束在乌克兰的战争。普京称所有武装冲突都是以外交谈判结束的,冲突的任何一方迟早会坐下来达成协议。普京还淡化了美国总统拜登同意向乌克兰提供爱国者防空系统的意义,认为该系统“相当老旧”,并称俄罗斯会找到对抗该系统的方法。 (路透社)
俄罗斯总统普京在25日播出的采访中表示,俄罗斯已准备好与乌克兰战争的有关各方就可接受的解决方案进行谈判,但乌克兰及其西方支持者拒绝参与谈判。
普京称,由于西方国家试图分裂俄罗斯,因此俄罗斯在乌克兰的行动是“正确的方向”,正在捍卫俄罗斯国家和人民的利益。但普京不认为与西方的地缘政治冲突处于危险水平。
普京还称俄罗斯是一个“独特的国家”,99.9%的人民愿意为祖国利益付出一切。
路透社
Back to Top