7×24不定时编译国内外媒体的即时新闻报道。
查阅新闻资料,前往竹新资料室:
t.me/kt_database
如有任何问题,联系竹新社小编:
t.me/ktnews_editor_bot

注:本频道原创新闻按照CC BY 4.0协议发布。
竹新社
国家市场监管总局13日宣布,根据前期核查依法对知网涉嫌实施垄断行为立案调查。 同方知网发稿表示对调查坚决支持全力配合,将以此次调查为契机深刻自省全面自查彻底整改,依法合规经营,创新发展模式,承担起中国知识基础设施的社会责任。 (国家市场监管总局,CNKI知网)
国家市场监管总局完成对知网的反垄断调查,决定对其罚款8760万元。
调查认定,知网2014年以来滥用其在中文学术文献网络数据库市场的支配地位实施垄断行为:一是连续大幅涨价、拆分数据库变相涨价等方式,以不公平的高价销售服务;二是通过独家合作协议和多种奖惩措施,限定学术期刊出版单位、高校不得向任何第三方授权使用学术期刊、博硕士学位论文数据。以上行为构成反垄断法禁止的“以不公平的高价销售商品”和“没有正当理由,限定交易相对人只能与其进行交易”的滥用市场支配地位行为。
总局行政处罚决定12月26日作出,责令知网停止违法行为,并处以其2021年中国境内销售额5%的罚款。总局将监督知网在解除独家合作、减轻用户负担、加强内部合规管理等方面进行全面整改。
知网表示,诚恳接受并坚决服从处罚决定,并制定解除与期刊高校的独家合作、大幅降低数据库服务价格等整改措施。
国家市场监管总局CNKI知网
竹新社
国家疾控局12月25日再次委托协和医学院开展新冠感染情况网络调查,已在新浪微博上线问卷。18日启动的第一轮调查约47万人参与。 卫健委12月25日宣布不再每日发布疫情统计数字,今后改由中疾控发布相关疫情信息供参考研究。中疾控当日公布:截至12月24日24时,全国在院治疗确诊43868(当日本土新增2940、出院749)其中重症611(当日净增96)。作为对照,浙江省12月25日公布:全省在院治疗确诊13583、重症危重症243(其中1例不是基础疾病引起)。 网传北京市卫健委通知26日对社区医院开展奈玛特韦…
中疾控公布,截至12月25日24时中国大陆在院治疗新型肺炎确诊45803例(本土新增2637、出院680)其中重症701(当日净增90)。
北京莱佛士医院首席医疗官受访说,近期接诊量是平时五六倍,患者平均年龄也从平时约40岁骤变为70岁以上,大多没有接种新冠疫苗。“他们来私立医院求购Paxlovid,好像把它当疫苗的替代品,但药物不能替代疫苗,我们处方是有严格要求的。”
意大利伦巴第大区已指示米兰-马尔彭萨机场在1月30日前对来自中国的旅客进行新冠病毒核酸测试。
印度宣布对来自中国、香港、日本、韩国、泰国的入境旅客进行新冠病毒检测,若发现结果阳性需隔离。
中国疾控中心路透社Viaggiare Sicuri半岛电视台
竹新社
俄罗斯24日炮击了乌克兰南部城市赫尔松,造成7人死亡,58人受伤。乌克兰总统泽连斯基在社交平台发布的照片显示,有车辆着火,尸体躺在街头,窗户也被炸碎。泽连斯基说:“这不是敏感内容,这是赫尔松的真实生活。”此外,顿涅茨克的库拉霍夫、第聂伯罗彼得罗夫斯克的尼科波尔以及扎波罗热郊区也都遭到炮击。 (美联社,泽连斯基Telegram)
乌克兰军方表示,俄罗斯25日向哈尔科夫的库皮扬斯克发射了10余枚火箭弹,炮击了库皮扬斯克—红利曼前线沿线的超过25个城镇以及扎波罗热的近20个城镇。
白俄罗斯国防部官员25日称,白俄罗斯已经部署由俄罗斯提供的能够携带核弹头的“伊斯坎德尔”导弹和S-400防空系统,并准备执行预期任务。尚不清楚这些装备的具体数量。
据俄乌媒体报道,俄罗斯恩格斯空军基地传出爆炸声。萨拉托夫州长表示,执法机构正核实相关信息,当地住宅和民用设施没有受损。该基地距离乌克兰前线数百公里,曾在5日遭到袭击
路透社
竹新社
多位在成都入境检疫的旅客12月20日受访说,集中隔离点只收取了2天房费,2天后若核酸检测阴性即可自行离开。在其他省份入境的旅客则表示未接到有关通知,集中隔离期仍为5天。 “香港卫视”21日称,中国将于2023年1月3日取消入境集中隔离,改为实施0+3天居家。中国外交部发言人21日答问说,将因时因势为跨境人员往来提供更多便利。 香港宣布自12月22日起撤销对餐饮等的处所容量限制和顾客抗原检测要求。“疫苗通行证”和口罩要求仍然维持。香港特首李家超、澳门特首贺一诚将于12月21至24日前往北京向中国领导人述职。…
多名大陆官员证实香港与内地间最快将于1月3日实现“0+3”通关。
一名北京官员受访说,各方正就1月3日实现通关作努力;相信来自香港的输入个案不会对广东和福建的医疗系统造成负担,但提醒旅客做好疫苗、口罩、手卫生等防护,并尽可能自备常用药,以防就医困难。一名广东官员受访说,陆港双方正全面检查口岸的软硬件状况,也为口岸人员大面积感染减员做了增援预案。
港府已组建“通关事务协调组”12月25日开首次会议,政务司长要求15个政策局争分夺秒稳妥筹备,务求在1月中前落实。
特首李家超24日见传媒时说,通关后开放的口岸数量和每日通行配额将与广东方面协商确定。行政会议成员林正财25日受访说,相信通关配额会逐步增加、不会一开始就全面通关;初期将从市民常用的陆路口岸开始;研究通关时要考虑香港的医疗承受能力。深圳市12月25日再次提升入境集中隔离的“健康驿站”每日配额至3500,相较月初翻近三番。
南华早报
南非豪滕省博克斯堡镇24日发生油罐车爆炸事故,造成至少15人死亡。
涉事油罐车24日7时50分左右在行驶途中卡在博克斯堡镇一座桥下,随后发生燃爆。南非卫生部长法赫拉25日表示,油罐车爆炸事故死亡人数已升至15人。距离事发地约100米的坦博纪念医院有3名工作人员在事故中死亡,另有24名患者和10名工作人员受伤,医院急诊科、放射科等科室的房屋和设备在爆炸中受损。
新华社
竹新社
12月18日中国各地收治新型肺炎1918例本土确诊。新增2例新型肺炎死亡病例,均在北京。这是“新十条”防疫转段、修改死亡病例统计口径后,中国大陆首度报告新型肺炎死亡病例。本月早前可考,北京市有多名新型冠状病毒感染者逝世,但都未报告为死亡病例。 北京市自12月12日起不再公布新增病例情况,故目前暂无这2例死亡的具体信息。 当日各地新收治的1918例本土确诊是:广东846,北京314,重庆198,湖南93,福建87,云南74,四川65,浙江40,天津39,河南39,山东33,内蒙上海各23,陕西15,河北11…
国家疾控局12月25日再次委托协和医学院开展新冠感染情况网络调查,已在新浪微博上线问卷。18日启动的第一轮调查约47万人参与。
卫健委12月25日宣布不再每日发布疫情统计数字,今后改由中疾控发布相关疫情信息供参考研究。中疾控当日公布:截至12月24日24时,全国在院治疗确诊43868(当日本土新增2940、出院749)其中重症611(当日净增96)。作为对照,浙江省12月25日公布:全省在院治疗确诊13583、重症危重症243(其中1例不是基础疾病引起)。
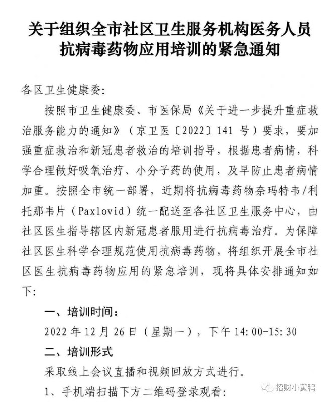
网传北京市卫健委通知26日对社区医院开展奈玛特韦/利托那韦(Paxlovid)应用的紧急培训,药物则将在近期统一配发。市卫健委已于22日为各区医院作视频培训,地坛医院李兴旺教授其时表示,尚无证据表明该药对病程已超5天者有效,但重症患者如病毒载量高仍可尝试处方。
中国疾控中心健康时报
竹新社
俄罗斯总统普京表示,俄罗斯的目标不是发动军事冲突,相反是希望尽快结束在乌克兰的战争。普京称所有武装冲突都是以外交谈判结束的,冲突的任何一方迟早会坐下来达成协议。普京还淡化了美国总统拜登同意向乌克兰提供爱国者防空系统的意义,认为该系统“相当老旧”,并称俄罗斯会找到对抗该系统的方法。 (路透社)
俄罗斯总统普京在25日播出的采访中表示,俄罗斯已准备好与乌克兰战争的有关各方就可接受的解决方案进行谈判,但乌克兰及其西方支持者拒绝参与谈判。
普京称,由于西方国家试图分裂俄罗斯,因此俄罗斯在乌克兰的行动是“正确的方向”,正在捍卫俄罗斯国家和人民的利益。但普京不认为与西方的地缘政治冲突处于危险水平。
普京还称俄罗斯是一个“独特的国家”,99.9%的人民愿意为祖国利益付出一切。
路透社
竹新社
巴黎库尔德社区23日发生枪击事件,枪手被怀疑有种族主义动机。在23日下午和24日的库尔德集会中,有抗议者掀翻汽车,砸破商店橱窗,还有人点火,向警方投掷物品。警方随后用催泪瓦斯回击。24日的小规模冲突持续了两个小时后,抗议活动散去。警方称,抗议活动转向暴力的原因尚不清楚。有11人被捕,约30人受轻伤。 (France 24)
巴黎检方25日表示,23日枪击案的嫌疑人在接受审讯时表示,他因2016年被入室行窃从而对外国人有“病态”的仇恨。
检察官还表示,男子自称自己有抑郁症和自杀倾向,并计划在袭击后用最后一颗子弹自杀。在嫌疑人居住的父母家中的调查未发现与极端主义有联系的证据。枪手计划在巴黎郊区作案,但因附近人太少而放弃该计划。
路透社
广东省委在新年之际看望齐心等在粤老同志。
省委书记黄坤明、省长王伟中12月24至25日以不同形式看望慰问朱森林、卢瑞华、高祀仁、黄华华、朱小丹、齐心、李灏、张帼英、卢钟鹤、黄丽满、欧广源、黄龙云、李玉妹、林树森、范希贤等,代表省委向他们致以新年祝福。
此外,前广州市长黎子流因突发心脏病抢救无效于12月25日早晨在家中逝世,享年91岁。据《星岛日报》援引原广州市人大副主任周庆强的说法,黎子流15日感染新冠病毒。
(南方日报 12星岛日报
竹新社
广东东莞卫健局23日晚发文称,根据数字模型预测结合专家评估判断,东莞感染者正以每天25万~30万人的规模增长,且增速越来越快。截至12月22日,全市公立医院、社卫机构核酸或者抗原阳性,或者发烧的情况下带病坚持上岗的医护人员达到了2528人。文章呼吁民众多理解一线医护人员。 (东莞市卫生健康局)
浙江省卫健委副主任俞新乐25日表示,浙江单日新增报告阳性人员数已突破100万例,根据近期病例监测和社区抽样调查结果,对感染情况进行预测,预计浙江的高峰将提前到达,在元旦前后进入高位平台期,期间日新增阳性人员最高将达200万,高峰期预计维持一周左右,然后开始逐步回落。截至24日全省共开出6595间发热门诊,过去一周全省发热门诊单日最高就诊40.84万人次。
上海市公布,12月23日全市发热诊疗量8.03万人,社区卫生中心、村卫生室2594个发热诊间已全部启用。
浙江发布上海发布
竹新社
法国巴黎10区一条街道23日发生枪击事件,造成3人死亡,3人受伤。已有一名枪手被捕。枪手此前曾被指控犯有种族主义暴力罪。 (BBC,France 24)
巴黎库尔德社区23日发生枪击事件,枪手被怀疑有种族主义动机。在23日下午和24日的库尔德集会中,有抗议者掀翻汽车,砸破商店橱窗,还有人点火,向警方投掷物品。警方随后用催泪瓦斯回击。24日的小规模冲突持续了两个小时后,抗议活动散去。警方称,抗议活动转向暴力的原因尚不清楚。有11人被捕,约30人受轻伤。
France 24
冬季风暴席卷美国多地,造成至少27人死亡,数十万家庭和企业停电。
密歇根、纽约、科罗拉多、俄亥俄、肯塔基、密苏里、田纳西等州均有与此次冬季风暴相关的死亡报告。死因包括冻死、车祸、树枝掉落以及风暴造成的其他影响。
美国气象部门24日通报说,风暴中心已经北上进入加拿大境内,但大风、低温和暴雪仍继续侵袭五大湖地区。截至24日,纽约州布法罗市的降雪已超过71厘米。尽管道路上有铲雪机,但大量的积雪、抛锚的汽车以及倒下的电线都阻碍了积雪清理。
恶劣天气还给美国家庭过圣诞节带来不便。据一个监测美国停电情况的网站统计,截至24日晚,美国东部超过20万用户断电,其中11.6万户位于东北角的缅因州。此外,一个航班信息追踪网站的统计数据显示,24日已有超过3300架次美国国内和国际航班被取消,另有近7500架次航班延误。
在加拿大,安大略省和魁北克省是此次风暴的重灾区,主要机场的航班被取消或延误;有列车脱轨导致多伦多前往渥太华和蒙特利尔的列车取消;部分省级高速公路被关闭。该国其他大部分地区也同样遭遇了大风及雨雪天气。
新华社美联社NBCCTV
Media is too big
VIEW IN TELEGRAM
香港行政长官李家超24日宣布,中央同意逐步有序全面通关,希望在一月中前落实。将成立“通关事务协调组”,全成员包括15个政策局,由政务司司长带领,全面推动通关工作。
李家超强调恢复通关要做到逐步和有序,最终达至全面通关。由于各口岸多年停止运作,在运力和人事方面都要部署,所以逐步有序对整个安排是最好。
港府新闻公报
美国总统拜登23日将“2023财年国防授权法案”签署成法。法案授权2023至2027年通过美国国务院“外国军事融资”(FMF)计划,提供台湾100亿美元无偿军援,每年至多20亿美元。此法也授权提供台湾至多20亿美元FMF贷款,还款期限为12年,并另授权总统动用“总统拨款权”,每年从国防部库存挪用价值至多10亿美元的防卫物资或服务给台湾。不过,授权法案仅订立开支项目,只有拨款法案有权决定美国财政资金如何支配。而在国会通过的2023财年综合拨款法案中,法案未拨款提供台湾无偿军援,仅提供FMF贷款。
除军事援助外,法案也授权美方为台湾打造包含弹药及其他适宜防卫武器的“区域应变军备库”,并赋予台湾与北约南翼与东南翼国家、特定主要非北约盟国及菲律宾同样待遇,能优先取得美国“超额防卫物资”。为加速交付军备给台湾,此法要求国务院与国防部,优先并加速处理台湾军购请求,不得以包裹出售为由延迟处理。
此法也以“国会意见”指出,与台湾举行联合军演是改善战备能力的一大重要元素,呼吁邀请台湾参加2024年的环太平洋军演。法案要求相关部会首长,拟定计划因应中国资讯战、网络攻击、传统文宣战及推动“统一战线”的胁迫或贪腐等行动,并要求总统在法案生效180天内建立跨部会小组,对抗中国经济胁迫作为。
在北京,外交部、国防部以及全国人大外事委员会发言人对美方执意通过并签署该法案表示强烈不满和坚决反对,已向美方提出严正交涉。在台北,国防部表示此举展现对台美关系及强化台湾安全的高度重视,国防部诚挚感谢;外交部表示,此举高度展现美国会支持强化台美全方位合作坚定立场,未来将以稳健步伐逐步推动各项友台条文的落实。
(中央社 1234,新华社 123
竹新社
阿富汗塔利班政府的高等教育部20日要求公立和私立大学立即暂停让女学生进入校园,直到进一步通知。高等教育部发言人证实了该消息但未提供更多细节。此前,塔利班已禁止女孩读初高中,限制女性从事大多数工作。 联合国秘书长古特雷斯谴责该决定,称这是塔利班违背的另一项承诺,也是非常令人不安的举动。美国国务院发言人表示,将研究如何追究塔利班的责任。英美驻联合国代表、联合国阿富汗问题特使均对塔利班政府的决定表达不满。 (美联社,路透社)
阿富汗塔利班政府24日下令所有在阿非政府组织暂停雇佣女性,任何不遵守命令的非政府组织将被吊销在阿的营业执照。阿富汗经济部表示,他们收到“严重投诉”指,非政府组织的女性工作人员没有“正确”穿戴头巾。命令更多细节尚不清楚。
另据目击者称,阿富汗赫拉特有数十名女性举行示威活动,抗议禁止女性进入大学的命令。安全部队用高压水枪予以驱散。
美联社
Back to Top