7×24不定时编译国内外媒体的即时新闻报道。
查阅新闻资料,前往竹新资料室:
t.me/kt_database
如有任何问题,联系竹新社小编:
t.me/ktnews_editor_bot

注:本频道原创新闻按照CC BY 4.0协议发布。
乍得南部西洛贡省5月14日发生暴力冲突,造成35人死亡、6人受伤。政府未提及冲突各方身份。
乍得国防和安全部队介入并设法控制了局势。乍得政府谴责冲突行为,并正在查明、追捕肇事者。
乍得经常发生牧民与农民之间的冲突。农民指责牧民在自己的土地里放牧。
新华社路透社
卫健委5月15日通报:
中日友好医院胸外科肖飞,开除党籍解聘,吊销医师执业证书,五年以上禁止从事医疗卫生服务。
董袭莹申请协和4+4试点班时,大物有机无机16学分系伪造,不符合报考资格;博士学位论文有抄袭剽窃,一作的学术论文有不当署名或重复发表。撤销其毕业证、学位证、医师资格证书、医师执业证书。
会同教育部对北京协和医学院“4+4”试点进行全面评估,督促改革完善。
正深入调查相关单位、人员,调查情况将向社会公布。
国家卫健委
竹新社
中国人民银行决定降准0.5百分点,加权平均从6.6%降到6.2%,5月15日实行。汽车金融公司、金融租赁公司存款准备金率从5%调降为0%。 央行政策利率(7天逆回购)5月8日起由1.50%调整为1.40%。 结构性货币政策工具利率下调0.25个百分点。公积金房贷利率降0.25百分点。 创设科技创新债券风险分担工具,仿照2018年民企债券融资支持工具。央行为购买科创债提供再贷款,并分担违约损失风险。 设立5000亿元“服务消费与养老再贷款”。科技创新和技术改造再贷款额度由五千亿增至八千亿。 批复兴业银行设立金融资产投资公司。…
国务院5月15日开“做强国内大循环”工作推进会。发改委、商务部、浙赣甘省政府发言。李强讲话:
大循环要供给和需求动态平衡,加快补齐消费短板,经济政策着力点更多转向惠民生、促消费,以消费升级引领产业升级,以优质供给更好满足需求。
精准有效帮扶外贸企业,切实帮助解决实际困难。千方百计稳定就业,支持企业稳岗,扩大各领域特别是服务业就业,突出解决高校毕业生、农民工等就业。
丁薛祥5月12至14日在湖北考察安琪生物、光迅科技、长江存储、九峰山实验室、葛洲坝。
新华社,视频:新闻联播
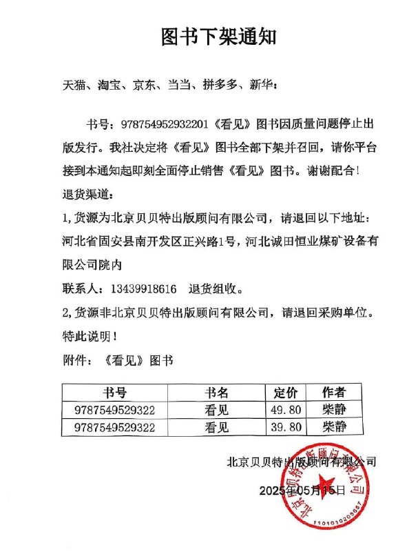
柴静2013年自传《看见》因“图书质量问题”被勒令停止出版发行,北京贝贝特(广西师大出版社)5月15日发出《图书下架通知》。
柴静2014年离开央视,2015年拍摄纪录片《穹顶之下》获时任环保部长陈吉宁感谢。2023年起在YouTube独立制播访谈。
2011年9月,她曾赴台湾访问国共内战老兵高秉涵,次年播出后,高秉涵获评为“感动中国”年度人物。2025年,90岁的高秉涵主动联系她再做访谈,影片5月10日发布。
中央社
竹新社
乌克兰空军5月12日称,俄罗斯在夜间袭击中向乌克兰发射了百余架自杀式或诱饵无人机。这表明俄罗斯已事实上拒绝了此前乌克兰和欧洲提出的30天停火提议。 此前,法国和德国敦促俄罗斯加入停火,否则将面临进一步制裁。克里姆林宫发言人佩斯科夫表示,向俄罗斯发出最后通牒是“不可接受的”,也不会奏效。 此外,克里姆林宫尚未回应谁将赴土耳其参加俄乌的直接会谈,仅表示俄罗斯决心认真寻找实现长期和平解决方案的方法。 (美联社)
俄罗斯5月14日宣布,俄乌谈判代表团成员包括总统助理梅金斯基、副外长加卢津、总参谋部总局局长科斯秋科夫、国防部副部长福明以及部分专家。总统普京并不在列。
美国官员随后表示,正在中东访问的总统特朗普将不会参加俄乌会谈。美国代表团成员包括国务卿鲁比奥、中东问题特使史蒂文·威特科夫、乌克兰事务特使基思·凯洛格。
乌克兰总统泽连斯基将于15日会见土耳其总统埃尔多安。此前他表示,只有普京出席的情况下,他才会参加会谈。普京和特朗普的缺席降低了人们对谈判取得突破的预期。
新华社路透社BBC
词人陈哲5月14日在昆明病逝,享年71岁。
他作有《血染的风采》《让世界充满爱》《黄土高坡》《走西口》《同一首歌》(与迎节合作)《一个真实的故事》(与陈雷合作)等作品,后发起“土风计划”保育少数民族音乐。
澎湃新闻
墨西哥中部普埃布拉州5月14日发生一起交通事故。一辆油罐车在试图超车时先后撞上两辆客车。油罐车失控翻入山谷并发生爆炸,一辆客车受撞击后受损严重,另一辆客车轻微受损。事故造成21人死亡。
新华社
利比亚首都的黎波里近日爆发冲突。
利总统委员会下属维持稳定部队的负责人5月12日在的黎波里一座军营内被枪杀,随即冲突爆发。13日白天各方短暂停火,但夜间再次发生战斗。
利比亚民族统一政府14日发表声明称,为避免的黎波里局势进一步升级,已开始执行“在的黎波里所有冲突前线全面停火”的决定。
民族统一政府称,军方已与相关安全部门启动协调机制,“采取必要措施确保局势稳定,包括部署中立部队”。
的黎波里当地居民表示,14日的停火声明发表约1小时后,首都归于平静。
新华社中新社路透社
乌拉圭前总统何塞·穆希卡于5月13日去世,享年89岁。
穆希卡于2010年至2015年担任乌拉圭总统,推动了该国怀孕早期堕胎合法化、大麻合法化、同性婚姻合法化以及绿色能源发展。
穆希卡2024年初确诊食道癌,在2025年初宣布放弃进一步治疗,接受临终关怀。
美联社新华社
竹新社
哈马斯5月11日晚宣布,将释放拥有美国和以色列双重国籍的被扣押人员艾丹·亚历山大。 声明说,在斡旋方努力下,哈马斯在过去几天里与美国政府进行了接触,并表达了“强烈的积极态度”。释放艾丹·亚历山大将是实现加沙停火、开放边境口岸、允许援助物资送达加沙民众的努力的一部分。哈马斯已准备好立即开始密集谈判,尽最大努力达成最终协议,以停止战争、交换被扣押人员,并由一个独立、专业的委员会管理加沙,确保该地区在未来多年保持平静和稳定,同时进行重建和结束封锁。 埃及和哈马斯的高级官员称,哈马斯和美国之间的间接谈判始于五天前…
哈马斯5月12日释放美以双重国籍的被扣押人员艾丹·亚历山大。以色列当局发布的影像显示,他已和家人团聚。
哈马斯说,释放是斡旋方为实现加沙停火、开放边境口岸并允许向加沙民众提供援助所作努力的一部分。哈马斯愿意立即开始谈判,以达成一项全面协议,实现可持续停火、以方撤军、结束围困、交换被扣押人员和重建加沙地带。
以色列总理办公室12日说,以代表团将于13日前往卡塔尔首都多哈,同哈马斯就加沙停火协议进行间接谈判。但内塔尼亚胡强调谈判将“只会在炮火下”进行。他认为,艾丹·亚历山大的获释得益于以色列的军事压力和美国的外交压力。
新华社美联社
竹新社
乌克兰总统泽连斯基5月11日晚说,乌克兰期待自12日起与俄罗斯实施全面和持久停火,这将为外交活动提供必要基础。他本人将于15日在土耳其“等候”俄罗斯总统普京,希望俄罗斯不要“找借口”。 美国总统特朗普11日早些时候称乌克兰应该“立即”同意普京的和谈提议,以确定能否达成协议。目前尚不清楚泽连斯基与普京的直接会面是否以12日的停火为条件。克里姆林宫也没有立即就普京是否会前往发表评论。 (美联社,新华社)
乌克兰空军5月12日称,俄罗斯在夜间袭击中向乌克兰发射了百余架自杀式或诱饵无人机。这表明俄罗斯已事实上拒绝了此前乌克兰和欧洲提出的30天停火提议。
此前,法国和德国敦促俄罗斯加入停火,否则将面临进一步制裁。克里姆林宫发言人佩斯科夫表示,向俄罗斯发出最后通牒是“不可接受的”,也不会奏效。
此外,克里姆林宫尚未回应谁将赴土耳其参加俄乌的直接会谈,仅表示俄罗斯决心认真寻找实现长期和平解决方案的方法。
美联社
印度尼西亚西爪哇省加鲁特县一个村庄5月12日上午发生爆炸,事发时军人正在销毁过期弹药,爆炸造成4名军人和9名平民死亡。军方正在调查爆炸原因。
新华社
竹新社
中美日内瓦经贸会谈联合声明:美国对华普征30%关税,中国对美普征10%关税。 双方对4月2、8、9日三件行政令形成的125%普征关税,取消91%、暂停24%(暂缓90天),保留10%。5月14日前完成行政命令修改。 美国对华的301关税,以及4月升格的20%“芬太尼”关税(及中方反制)仍继续。对华小额包裹征税由120%回归54%。中国需取消4月2日以来的非关税“反制”措施,不清楚稀土管制(并非双边性质)等具体措施是否在此列。 双方基于近期讨论,相信持续的协商有助于解决关切。决定在采取上述举措后,在牵头人(…
中国5月12日开“加强战略矿产出口全链条管控工作部署会”,内蒙、江西、湖南、广东、广西、贵州、云南出席。
各地要对本地区战略矿产出口全链条各环节企业进行系统摸排并建立台账,指导属地企业加强合规制度建设,提高企业合规意识和能力,合力确保管控措施落实到位。
坚持“预防在先,处置在前”,密切跟踪战略矿产流向,强化信息研判共享。
5月9日开了“打击战略矿产走私出口专项行动现场会”,打击伪报瞒报、夹藏走私、第三国转口等典型规避手法,深挖走私网络。
中国商务部
竹新社
教育部等编《国家安全教育大学生读本》8月29日出版发行,作为马工程重点教材,是高校“国家安全教育”公共基础课的权威用书。 教材说:互联网是重要的传播渠道,流行乐、摇滚乐等流行文化常被用作向中国青年播撒颜色革命种子的外衣,大学生上网时必须对西方流行文化保持警觉,当心颜色革命陷阱。 (南华早报)
国新办5月12日发《新时代的中国国家安全》白皮书,说国安是总体、系统、相对的大安全,发展起来后出现的问题并不比发展起来前少。
坚决防范境外反华势力通过宣扬西方民主自由人权、普世价值,实施西化、分化战略。严密防范、严厉打击敌对势力策动“街头政治”等各类渗透颠覆活动。
拉紧两岸情感纽带和利益联结,厚植国家和平统一的基础。坚定支持岛内爱国统一力量,加强两岸对话沟通和民主协商。
健全国家安全危机管控机制、督促检查和责任追究机制。加大国家安全风险监测预警的基础性投入。
完善社会心理服务体系和危机干预机制,推动社会治理和服务重心向基层下移。
新华社
竹新社
库尔德工人党3月1日宣布立即放下武器,停止所有敌对行动,除非受到攻击。库尔德工人党还希望土耳其当局释放其领导人阿卜杜拉·厄贾兰以便他能够领导解除武装的过程,并建立必要的政治和民主条件来确保该过程取得成功。 (路透社)
库尔德工人党5月12日宣布,作为与土耳其达成的新和平倡议的一部分,该组织将解散并结束武装斗争。
声明称,库尔德工人党的斗争通过民主政治将库尔德问题带到了解决的地步,完成了其历史使命,因此以库尔德工人党名义进行的活动被正式终止。
土耳其执政党正义与发展党发言人厄梅尔·切利克表示,这一决定是迈向“无恐怖主义土耳其”的关键一步。土耳其外长表示,政府将密切关注该组织采取的措施。
美联社
竹新社
中美双方在瑞士日内瓦举行经贸高层会谈后宣布取得了实质性进展。 中方代表团表示,双方就彼此关心的经贸问题开展了深入交流。会谈氛围是坦诚的、深入的、具有建设性的,取得了实质性进展,达成了重要共识。双方一致同意建立中美经贸磋商机制,明确双方牵头人,就各自关切的经贸问题开展进一步的磋商。中美双方将尽快敲定有关的细节,并且将于5月12日发布会谈达成的联合声明。 美国财政部长贝森特表示,双方取得实质性进展,会谈富有成效。美国贸易代表格里尔称,协议有助于解决造成国家紧急状态的巨额贸易逆差。他认为如此快达成协议可能反映出双方差异并没有想象中那么大。…
中美日内瓦经贸会谈联合声明:美国对华普征30%关税,中国对美普征10%关税。
双方对4月2、8、9日三件行政令形成的125%普征关税,取消91%、暂停24%(暂缓90天),保留10%。5月14日前完成行政命令修改。
美国对华的301关税,以及4月升格的20%“芬太尼”关税(及中方反制)仍继续。对华小额包裹征税由120%回归54%。中国需取消4月2日以来的非关税“反制”措施,不清楚稀土管制并非双边性质)等具体措施是否在此列。
双方基于近期讨论,相信持续的协商有助于解决关切。决定在采取上述举措后,在牵头人(何立峰、贝森特、格里尔)机制下继续进行协商谈判。
新华社白宫
Back to Top