7×24不定时编译国内外媒体的即时新闻报道。
查阅新闻资料,前往竹新资料室:
t.me/kt_database
如有任何问题,联系竹新社小编:
t.me/ktnews_editor_bot

注:本频道原创新闻按照CC BY 4.0协议发布。
竹新社
四川副省长李云泽任国家金融监督管理总局党委书记。中组部5月10日在金监总局(原银保监会)宣布中共中央上述决定。 李云泽1970年9月生,1993年起在建设银行工作,2016年任中国工商银行副行长,2018年任四川副省长。 此外,杨传堂卸任交通运输部党组书记,部长李小鹏兼任党组书记。中组部5月10日在交通运输部宣布中共中央上述决定。 (银保监会,交通运输部)
中央网信办副主任曹淑敏已任广电总局局长(中宣部副部长)。广电总局网站5月13日更新,公布该信息。
《星岛日报》5月11日曾指,曹淑敏拟任国家数据局(新组建)局长、吴汉圣(已卸任中央机关工委副书记)拟任中共中央社会部(新组建)部长、光大董事长王江拟任中央金融工委(新组建)常务副书记。曹淑敏的实际任职与上述报道不符。
21世纪经济报道
竹新社
乌克兰总统泽连斯基13日在梵蒂冈会见了教皇方济各。稍早,他在罗马还会见了包括总理梅洛尼在内的意大利官员,获得了持续军事和财政支持的承诺,以及对乌克兰加入欧盟的支持。 据信泽连斯基接下来将前往柏林。与此同时,德国政府表示,将向乌克兰提供价值超过27亿欧元的额外军事援助。 (美联社)
乌克兰总统泽连斯基14日前往德国,会见总理朔尔茨等官员。
泽连斯基在记者会上称,乌克兰正在准备反攻,但旨在解放被俄罗斯占领的地区,而非攻击俄罗斯领土。
泽连斯基感谢德国在政治、财政和军事上的支持。朔尔茨表示未来“只要有必要”将继续支持,战争需由俄罗斯撤军结束。
泽连斯基和乌克兰人民还获得了查理曼奖。组织者称,他们抵抗侵略不仅捍卫了乌克兰主权和公民生命,也是为了捍卫欧洲和欧洲价值观。
俄罗斯对乌克兰赫尔松、尼古拉耶夫、捷尔诺波尔、赫梅利尼茨基等地发动袭击,造成6人死亡,多人受伤。
俄罗斯国防部少见地在每日简报中宣布,两名军事指挥官在试图击退乌克兰袭击时死亡。简报还称,乌克兰对巴赫穆特北部和南部的袭击均被击退,未能突破俄罗斯的防御工事。
美联社路透社BBC新华社
日本演艺经纪公司杰尼斯事务所总裁藤岛茱莉景子14日就公司已故创始人喜多川性侵旗下男性艺人事件道歉,并表示正采取措施防止此类事件再度发生。
针对受害者的控诉,藤岛表示,她对性侵一事“不知情”,“无法向当事人喜多川进行确认”。
今年3月,BBC播出了有关喜多川性虐待的纪录片《捕食者:J-Pop的秘密丑闻》。4月,歌手冈本Kauan召开记者会,表示在2012至2016年作为“小杰尼斯”活动期间受到了喜多川15至20次左右的性侵。
共同社朝日新闻
布基纳法索地方政府官员13日发表声明说,该国西北部11日发生恐怖袭击,造成33人死亡。
布克莱迪穆洪大区区长巴辛加在声明中说,11日下午5时左右,武装分子在该大区穆洪省的一个村庄袭击了正在河边从事生产活动的村民,初步统计造成33人死亡。
巴辛加表示安全行动已经展开,并呼吁民众提高警惕,加强与军队合作,以维护该地区的安全稳定。
新华社
13日14时许,山西吕梁兴县奥家湾乡发生一起重大刑事案件,致7死11伤。
兴县政府新闻办通报表示,经初步查明,犯罪嫌疑人郭某亮(男,27岁)因感情纠纷在奥家湾乡沟门前村将郭某英(女,21岁)致伤,将裴某英(郭某英婆婆)、蒋某龙(郭某英丈夫)、蒋某宸(郭某英儿子)杀害。随后,郭某亮驾驶一辆白色小轿车逃窜,将1名出警人员和包括多名孩童在内的13名行人撞倒。
犯罪嫌疑人已被警方抓获,案件正进一步侦查中。
兴县人民医院工作人员表示,经初步统计,医院共收治15位伤者,“其中确实包含多名孩童,医护人员正在全力开展救治工作。”
(新京报 12
竹新社
以色列国防军11日凌晨对加沙地带南部城市汗尤尼斯的一处公寓发动空袭,打死了巴勒斯坦伊斯兰圣战组织(杰哈德)军事委员会成员阿里·哈桑·加利和他的亲属。加沙卫生部门表示,此次战斗爆发以来已有25人死亡。 在以军发动“盾剑行动”后,10日午后,以色列南部城市斯代罗特、阿什克隆、贝尔谢巴和中部城市特拉维夫等地均报告遭到来自加沙地带的火箭弹袭击。 目前,埃及正在积极促成双方停火。杰哈德代表11日抵达开罗讨论细节。以色列官员也证实埃及正在促成停火,但表示以色列将根据实地行动而非声明来评估局势。 (美联社,新华社 1,2)
在埃及的斡旋下,以色列同巴勒斯坦伊斯兰圣战组织(杰哈德)13日达成停火协议,协议于当天22时正式生效。
火箭弹发射和以色列空袭都持续到了停火前的最后一刻。但随着停火协议的生效,火箭弹呼啸声和以色列空袭的轰鸣声被加沙的汽车鸣笛声所取代。
当天晚些时候,以色列报告称,加沙地带有额外的新的开火,它正在进行打击。但似乎很快就平静下来。
本轮已经持续5天的冲突已造成至少33名巴勒斯坦人和2名以色列人死亡。
美联社
竹新社
为纪念卫国战争胜利78周年,俄罗斯9日在莫斯科红场举行阅兵式。 俄总统普京在演讲中猛烈抨击“西方全球精英”,并表示文明正处于“决定性的转折点”,一场真正的战争已经对俄罗斯发动了。他还表示整个俄罗斯都在为前线的英雄祈祷。 尽管活动仍然盛大,但相较往年规模明显缩小,时间也缩短很多。约8000名士兵参加,创2008年以来最低。战机飞行被取消,一辆二战时期的老式T-34坦克代替现代主战坦克驶过红场。 在基辅,欧盟首次与乌克兰一起庆祝“欧洲日”。来访的欧盟委员会主席冯德莱恩称乌克兰是当今欧洲价值观的跳动心脏。总统泽…
乌克兰第3独立突击旅指挥官称,本周在巴赫穆特以南收复了2公里的领土,将保护一条重要的补给线。乌国防部副部长安娜·马利亚尔12日证实了乌军在巴赫穆特取得进展。
俄罗斯国防部则表示,俄罗斯击退了乌克兰超一千名士兵和多达40辆坦克发起的26次袭击。俄军的防御没有被突破。
瓦格纳集团创始人叶夫根尼·普里戈任在视频中嘲笑俄国防部所谓的部队重新集结以占据有利位置实际就是逃走了。普里戈任警告,乌军已设法收复了巴赫穆特周围的关键高地并解除了对补给线的封锁。普里戈任再次指责军方领导人没有向瓦格纳提供必要的弹药。
美联社国际文传电讯社
竹新社
巴基斯坦最高法院11日裁定,日前对巴基斯坦前总理、正义运动党主席伊姆兰·汗的逮捕行动非法无效,已要求当局“立即”释放他。 最高法院认为,巴国家问责局日前签发逮捕令并于9日在伊斯兰堡高等法院对伊姆兰·汗实施逮捕的方式“无效且非法”,该逮捕令的执行侵犯了伊姆兰·汗的基本权利。首席大法官奥马尔·阿塔·班迪亚尔称,没有人可以从高等法院、最高法院或问责法庭被逮捕。此次逮捕违反了司法的神圣性。 最高法院指示伊姆兰·汗12日上午前往伊斯兰堡高等法院提交书面请愿,就此次逮捕行动提出质疑。最高法院又指示伊斯兰堡高等法院对这…
伊斯兰堡高等法院12日裁定,前总理伊姆兰·汗至少在5月15日前不会因任何案件被捕。
高等法院裁定,伊姆兰·汗在卡迪尔信托公司案中获得两周的临时保释;在齐莱·沙阿(Zille Shah)谋杀案中保释至5月22日;当局在5月17日前不得因5月9日后的任何新案件逮捕他;当局在5月15日前不得逮捕他,当天将听取针对3起恐怖主义案件的保释申请。
伊姆兰·汗的律师赞扬了此次裁决,并表示伊姆兰·汗现在是一个自由人。但政府表示,裁决是在奖励和鼓励暴力行动。
美联社半岛电视台GEO TV
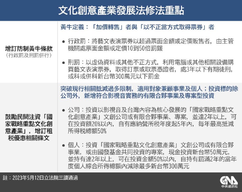
台湾,立法院今天三读通过《文化创意产业发展法》部分条文,院会也通过附带决议,要求文化部于3个月内针对大型展演活动实名制与二手票券交易平台,提出具体辅导奖励措施规划与预计执行期程。
院会也通过针对奖励检举黄牛的附带决议,要求文化部应于法令通过后,尽速建立“检举奖励机制”,鼓励民众针对黄牛违法行为检举。
此外,院会也通过了国民党提案的附带决议,针对累犯行为应加重处罚,以期遏止大量扫票之违法行为,稳定艺文票券交易秩序。
参与提案的民进党立委吴思瑶表示,未来将推动修订运动产业发展条例、医疗法等,将交通、艺文、运动产业、医疗甚至更多新兴黄牛犯行类别,整合跨部会所有政策工具,强化查缉作为,打击黄牛才更有力。
文化部部长史哲表示,文化部已与警政署、刑事局、负责网络侦查的侦九大队,以及下半年演唱会最频繁的高雄市政府,优先建立沟通渠道,将以“联合打牛小组”,共同查缉机器扫票、高价转售等黄牛行为。史哲强调,未来将持续与各演唱会举办城市合作,同时启动售票系统辅导优化防堵抢票机制、研议最高10万元新台币检举奖金,期盼有效遏止黄牛。
(中央社 12中华民国文化部
广东中山市公安局12日通报,当天9时48分接到群众报警称,一辆装载作业车在大涌镇旗峰路碰撞多台车辆。装载作业车司机惠某(男,48岁)已被控制。
现场4名伤者均已送医救治,无生命危险。事件正在进一步调查中。
平安中山
Back to Top