7×24不定时编译国内外媒体的即时新闻报道。
查阅新闻资料,前往竹新资料室:
t.me/kt_database
如有任何问题,联系竹新社小编:
t.me/ktnews_editor_bot

注:本频道原创新闻按照CC BY 4.0协议发布。
竹新社
为纪念卫国战争胜利78周年,俄罗斯9日在莫斯科红场举行阅兵式。 俄总统普京在演讲中猛烈抨击“西方全球精英”,并表示文明正处于“决定性的转折点”,一场真正的战争已经对俄罗斯发动了。他还表示整个俄罗斯都在为前线的英雄祈祷。 尽管活动仍然盛大,但相较往年规模明显缩小,时间也缩短很多。约8000名士兵参加,创2008年以来最低。战机飞行被取消,一辆二战时期的老式T-34坦克代替现代主战坦克驶过红场。 在基辅,欧盟首次与乌克兰一起庆祝“欧洲日”。来访的欧盟委员会主席冯德莱恩称乌克兰是当今欧洲价值观的跳动心脏。总统泽…
乌克兰第3独立突击旅指挥官称,本周在巴赫穆特以南收复了2公里的领土,将保护一条重要的补给线。乌国防部副部长安娜·马利亚尔12日证实了乌军在巴赫穆特取得进展。
俄罗斯国防部则表示,俄罗斯击退了乌克兰超一千名士兵和多达40辆坦克发起的26次袭击。俄军的防御没有被突破。
瓦格纳集团创始人叶夫根尼·普里戈任在视频中嘲笑俄国防部所谓的部队重新集结以占据有利位置实际就是逃走了。普里戈任警告,乌军已设法收复了巴赫穆特周围的关键高地并解除了对补给线的封锁。普里戈任再次指责军方领导人没有向瓦格纳提供必要的弹药。
美联社国际文传电讯社
竹新社
巴基斯坦最高法院11日裁定,日前对巴基斯坦前总理、正义运动党主席伊姆兰·汗的逮捕行动非法无效,已要求当局“立即”释放他。 最高法院认为,巴国家问责局日前签发逮捕令并于9日在伊斯兰堡高等法院对伊姆兰·汗实施逮捕的方式“无效且非法”,该逮捕令的执行侵犯了伊姆兰·汗的基本权利。首席大法官奥马尔·阿塔·班迪亚尔称,没有人可以从高等法院、最高法院或问责法庭被逮捕。此次逮捕违反了司法的神圣性。 最高法院指示伊姆兰·汗12日上午前往伊斯兰堡高等法院提交书面请愿,就此次逮捕行动提出质疑。最高法院又指示伊斯兰堡高等法院对这…
伊斯兰堡高等法院12日裁定,前总理伊姆兰·汗至少在5月15日前不会因任何案件被捕。
高等法院裁定,伊姆兰·汗在卡迪尔信托公司案中获得两周的临时保释;在齐莱·沙阿(Zille Shah)谋杀案中保释至5月22日;当局在5月17日前不得因5月9日后的任何新案件逮捕他;当局在5月15日前不得逮捕他,当天将听取针对3起恐怖主义案件的保释申请。
伊姆兰·汗的律师赞扬了此次裁决,并表示伊姆兰·汗现在是一个自由人。但政府表示,裁决是在奖励和鼓励暴力行动。
美联社半岛电视台GEO TV
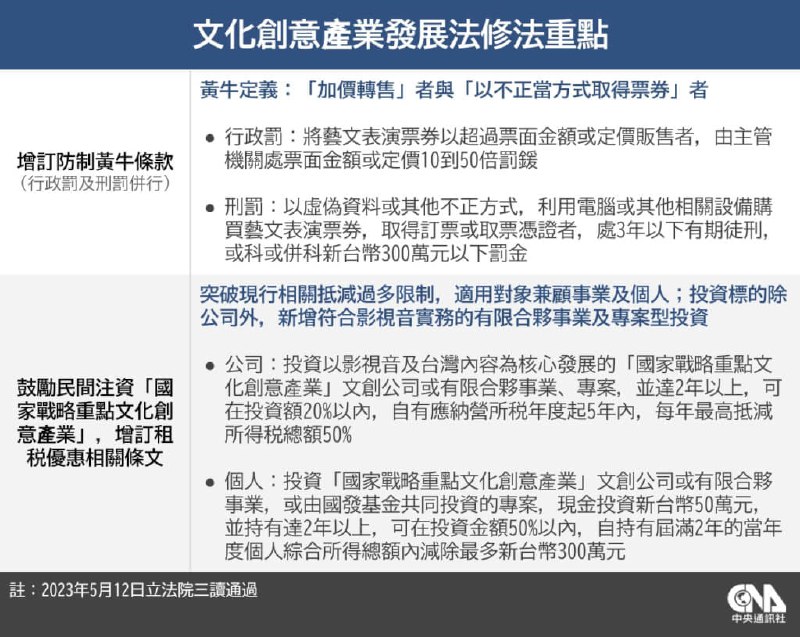
台湾,立法院今天三读通过《文化创意产业发展法》部分条文,院会也通过附带决议,要求文化部于3个月内针对大型展演活动实名制与二手票券交易平台,提出具体辅导奖励措施规划与预计执行期程。
院会也通过针对奖励检举黄牛的附带决议,要求文化部应于法令通过后,尽速建立“检举奖励机制”,鼓励民众针对黄牛违法行为检举。
此外,院会也通过了国民党提案的附带决议,针对累犯行为应加重处罚,以期遏止大量扫票之违法行为,稳定艺文票券交易秩序。
参与提案的民进党立委吴思瑶表示,未来将推动修订运动产业发展条例、医疗法等,将交通、艺文、运动产业、医疗甚至更多新兴黄牛犯行类别,整合跨部会所有政策工具,强化查缉作为,打击黄牛才更有力。
文化部部长史哲表示,文化部已与警政署、刑事局、负责网络侦查的侦九大队,以及下半年演唱会最频繁的高雄市政府,优先建立沟通渠道,将以“联合打牛小组”,共同查缉机器扫票、高价转售等黄牛行为。史哲强调,未来将持续与各演唱会举办城市合作,同时启动售票系统辅导优化防堵抢票机制、研议最高10万元新台币检举奖金,期盼有效遏止黄牛。
(中央社 12中华民国文化部
广东中山市公安局12日通报,当天9时48分接到群众报警称,一辆装载作业车在大涌镇旗峰路碰撞多台车辆。装载作业车司机惠某(男,48岁)已被控制。
现场4名伤者均已送医救治,无生命危险。事件正在进一步调查中。
平安中山
竹新社
4月7日早间,京东集团在港交所发布公告称,京东集团总裁徐雷出任京东集团CEO,将负责日常运营管理,向京东集团董事局主席刘强东汇报;刘强东将把更多精力投入到长期战略设计、重大战略决策部署、年轻领军人才培养和乡村振兴事业中。 京东集团昨日在港交所收报于234港元,跌4.79%。 (第一财经)
5月11日晚间,京东集团在港交所公告,公司现任首席财务官许冉女士将接替徐雷担任京东集团首席执行官兼执行董事。徐雷因个人原因将退任公司首席执行官兼执行董事职务。京东物流现任首席财务官单苏将担任公司首席财务官。徐雷退休后,将担任京东集团顾问委员会首任理事长。
界面新闻
竹新社
巴基斯坦各地因前总理伊姆兰·汗被捕引发支持者抗议和骚乱。伊姆兰·汗的支持者封锁道路,与警方发生冲突,并放火焚烧警用和军用设施,有抗议者还冲入了白沙瓦的一家广播电台。骚乱导致6人死亡,数百人被捕。 总理谢里夫称,骚乱破坏了公共和私有财产,他被迫在伊斯兰堡、旁遮普省以及西北地区部署军队。谢里夫称袭击不可原谅,参与暴力的人将受到惩戒。军方也发表声明称,将对试图将巴基斯坦推向内战的人采取严厉行动。 国家问责局律师、前检察官伊姆兰·沙菲克表示,根据国家问责局的规定,伊姆兰·汗最多可被拘留14天。一旦还押期结束,伊姆兰·汗将能够寻求保释。…
巴基斯坦最高法院11日裁定,日前对巴基斯坦前总理、正义运动党主席伊姆兰·汗的逮捕行动非法无效,已要求当局“立即”释放他。
最高法院认为,巴国家问责局日前签发逮捕令并于9日在伊斯兰堡高等法院对伊姆兰·汗实施逮捕的方式“无效且非法”,该逮捕令的执行侵犯了伊姆兰·汗的基本权利。首席大法官奥马尔·阿塔·班迪亚尔称,没有人可以从高等法院、最高法院或问责法庭被逮捕。此次逮捕违反了司法的神圣性。
最高法院指示伊姆兰·汗12日上午前往伊斯兰堡高等法院提交书面请愿,就此次逮捕行动提出质疑。最高法院又指示伊斯兰堡高等法院对这一质疑请愿予以审理,要求国家问责局和伊斯兰堡市警方确保伊姆兰·汗的人身安全,安排伊姆兰·汗在12日出庭前暂留在伊斯兰堡警察招待所,并有权会见访客。
此外,班迪亚尔还要求伊姆兰·汗“谴责”因其被捕引发的暴力抗议活动。作为回应,正义运动党负责人呼吁支持者避免破坏公共和私人财产。
GEO TV新华社
竹新社
据知情人士透露,美国贸易代表戴琪计划于5月25-26日在底特律举行的亚太经合组织贸易部长会议期间与中国商务部长王文涛会晤。 (彭博社)
美国务院“中国组”员工受访说,美国为稳妥应对气球事件而搁置了多项对华行动,使组内士气低落。
国务院原拟制裁中共统战部(中央新疆办)官员,之前已在2022年10月(次月是巴厘元首会)和今年1月中(次月布林肯拟访华)两度推迟;商务部原拟扩大对华为的出口许可吊销范围,已经起草完联邦公报文本。二者均因应对气球事件搁置至今,造成中国组内士气低落,部分员工申请调动。
国务院中国协调员华自强(Rick Waters)2月6日在内部信中说:“国务卿的指示是将气球无关的举动暂停,以保障我方可对气球事件作出得当且准确的应对。其他事我们可以等几周再说。”
国防部、能源部2月下旬准备重新推动对华为的行动,但国务院私下表示正争取重启布林肯访华、不支持现在推动,促使有关投票程序流产。
之后华自强3月底在内部会上说,常务副国务卿舍曼热切希望尽快敲定布林肯重新访华的日期,因此国务院决定将气球事件翻篇。FBI对气球的调查报告原拟在4月中发表,但中方告知不希望报告发表。
国务院应询否认曾就气球报告与FBI或中方作沟通,也否认舍曼曾干预对华为管制。
美国国务院2022年12月组建中国事务协调办公室“中国组”,主持对华竞争政策。有官员受访承认士气问题存在,但认为是部门重组过程中的痛苦,与具体业务情况无关。
路透社
芬兰南部城市埃斯波一座横跨建筑工地的临时人行天桥11日上午倒塌,造成至少24人受伤,其中10人伤势严重。伤者多数为学童。目前警方正在进行事故原因调查。
美联社
Back to Top